HOME   LIST
‹–   –›

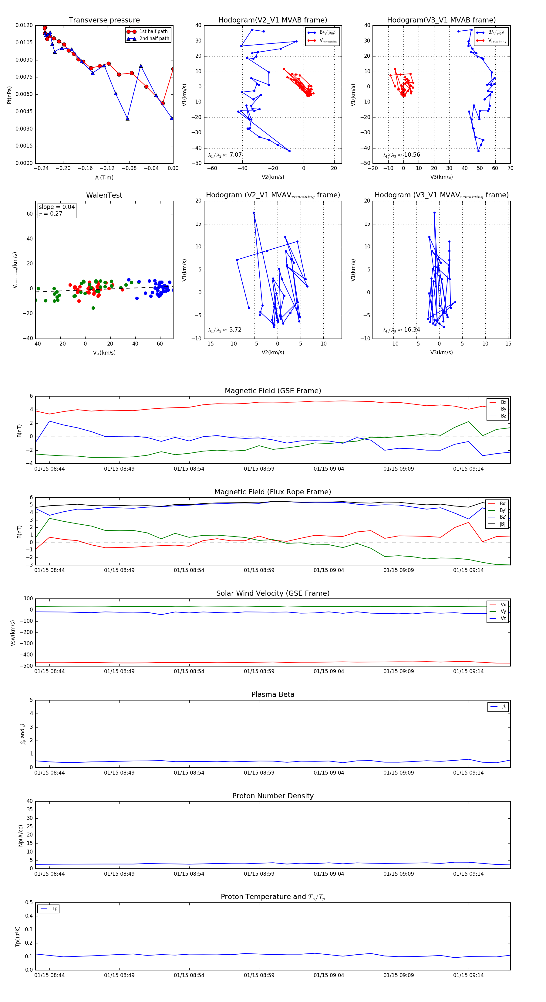
Flux Rope in 2011

Flux Rope Event 2011-01-15 08:43 ~ 2011-01-15 09:17 (35 minutes)


plot