HOME   LIST
‹–   –›

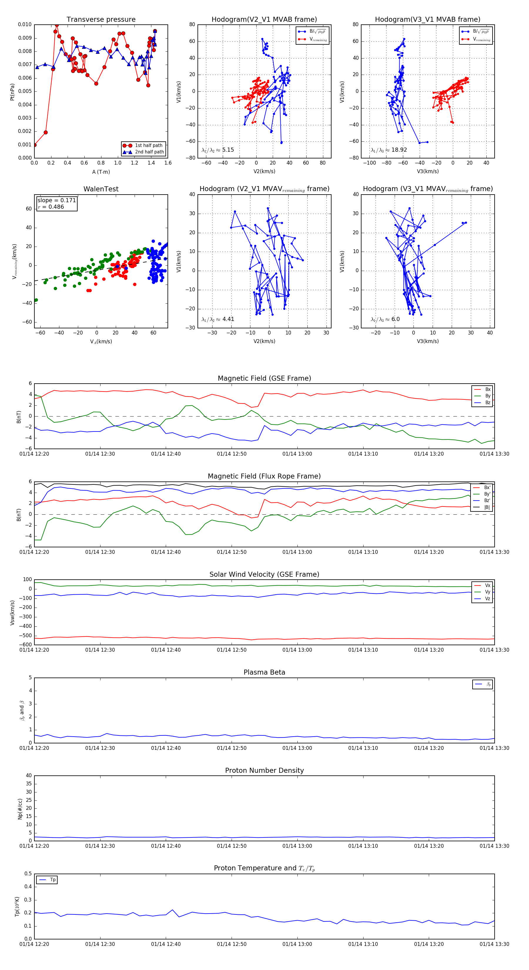
Flux Rope in 2011

Flux Rope Event 2011-01-14 12:20 ~ 2011-01-14 13:30 (71 minutes)


plot