HOME   LIST
‹–   –›

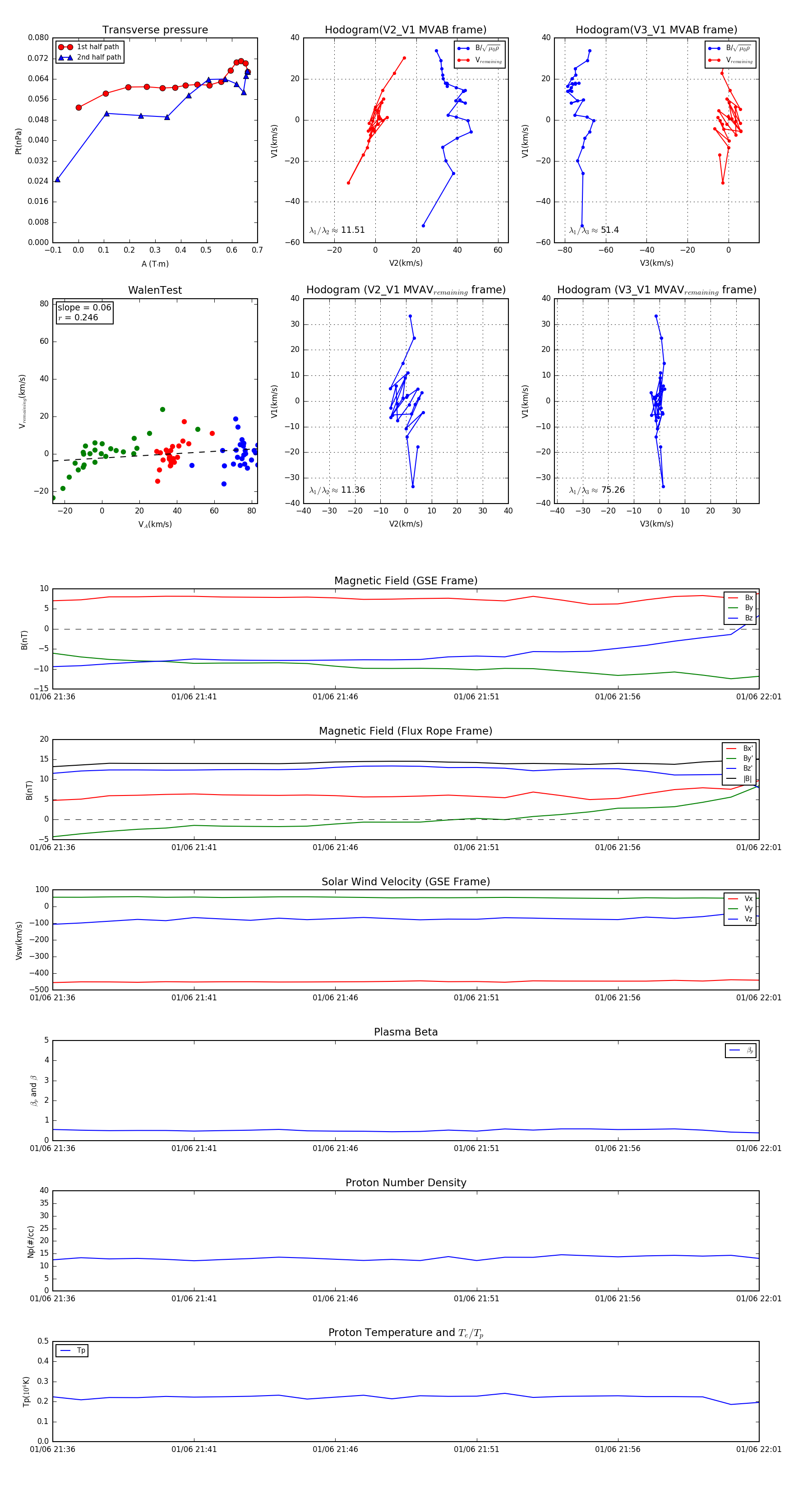
Flux Rope in 2011

Flux Rope Event 2011-01-06 21:36 ~ 2011-01-06 22:01 (26 minutes)


plot