HOME   LIST
‹–   –›

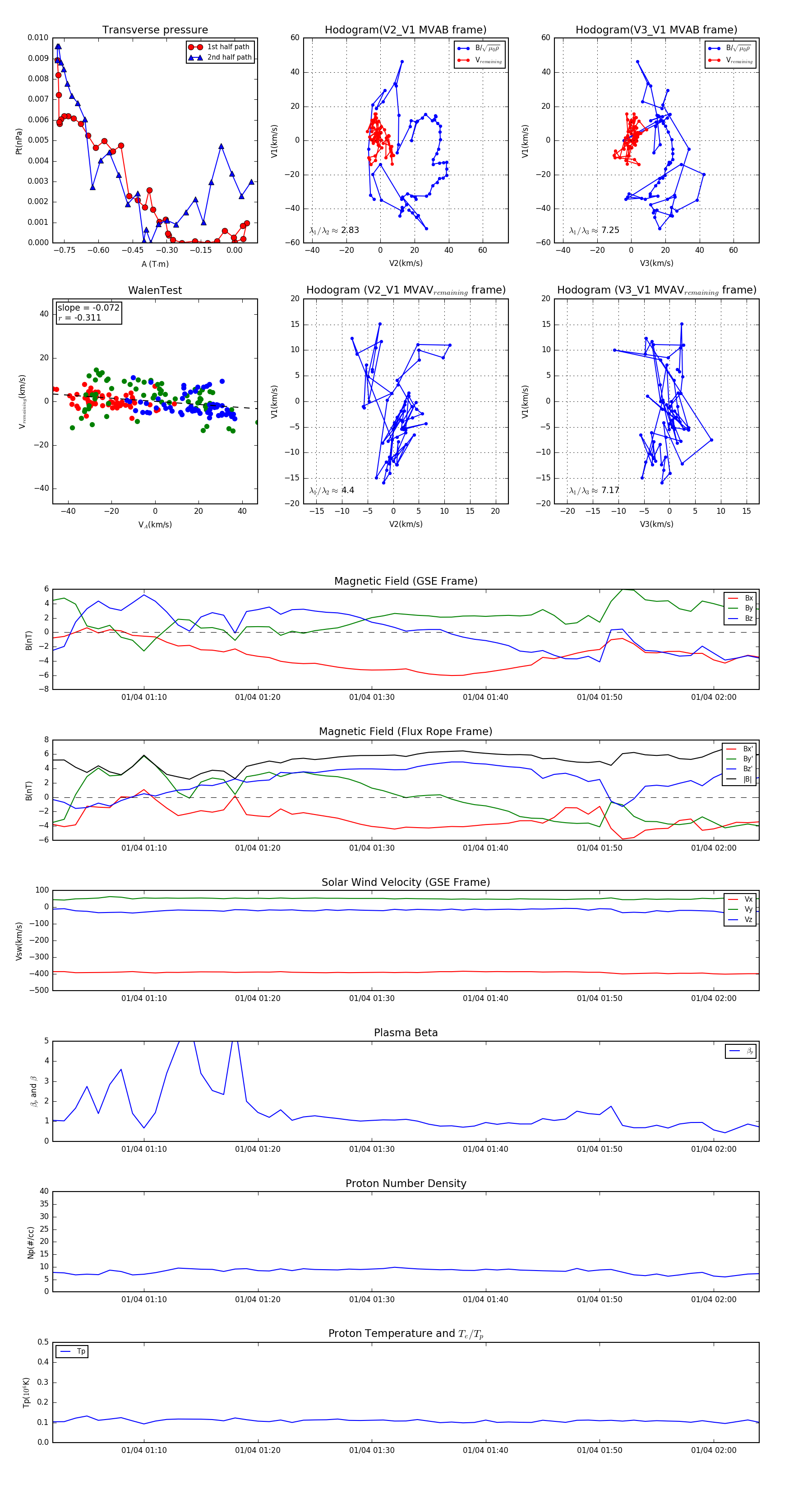
Flux Rope in 2011

Flux Rope Event 2011-01-04 01:02 ~ 2011-01-04 02:04 (63 minutes)


plot