HOME   LIST
‹–   –›

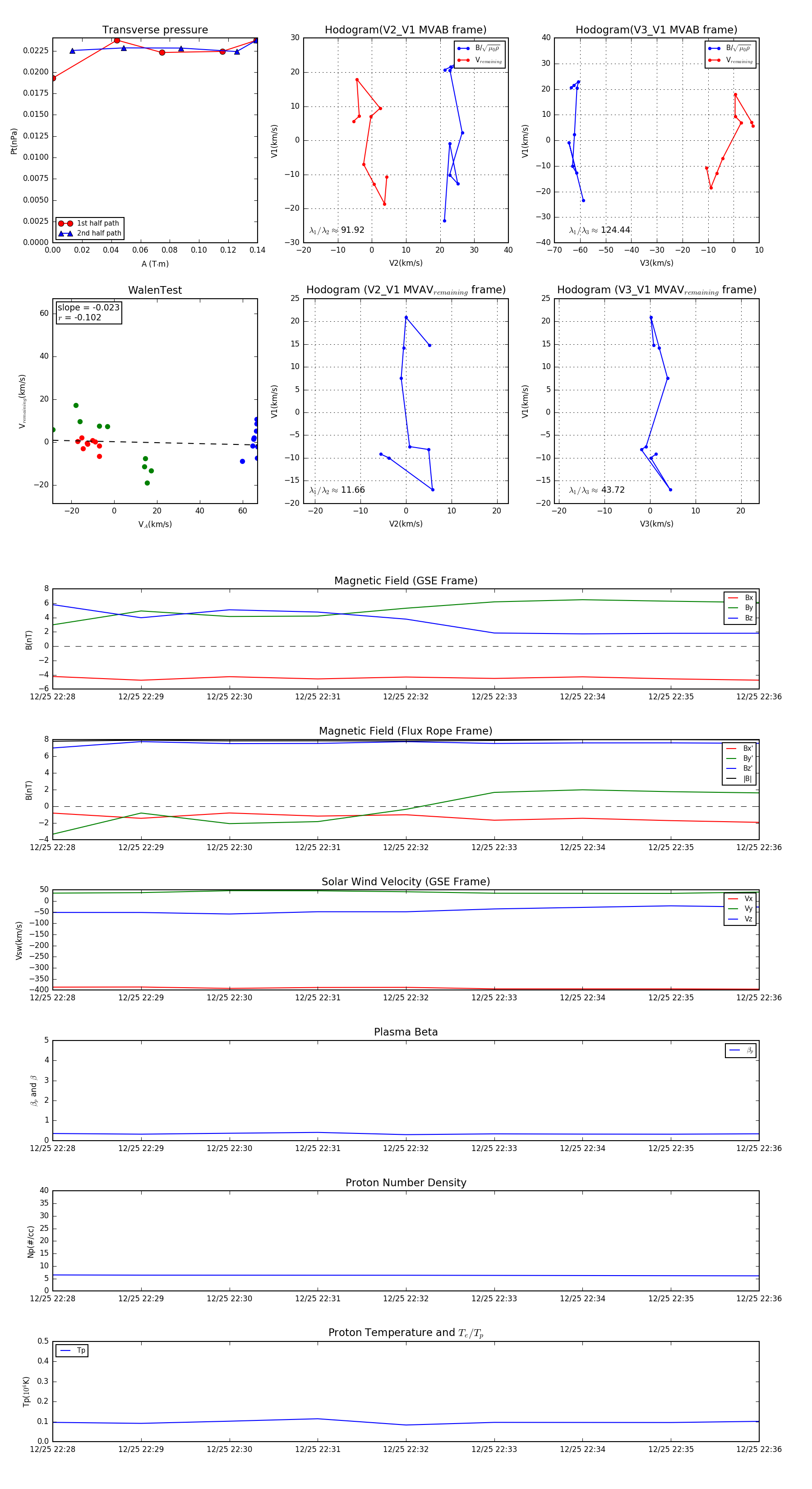
Flux Rope in 2010

Flux Rope Event 2010-12-25 22:28 ~ 2010-12-25 22:36 (9 minutes)


plot