HOME   LIST
‹–   –›

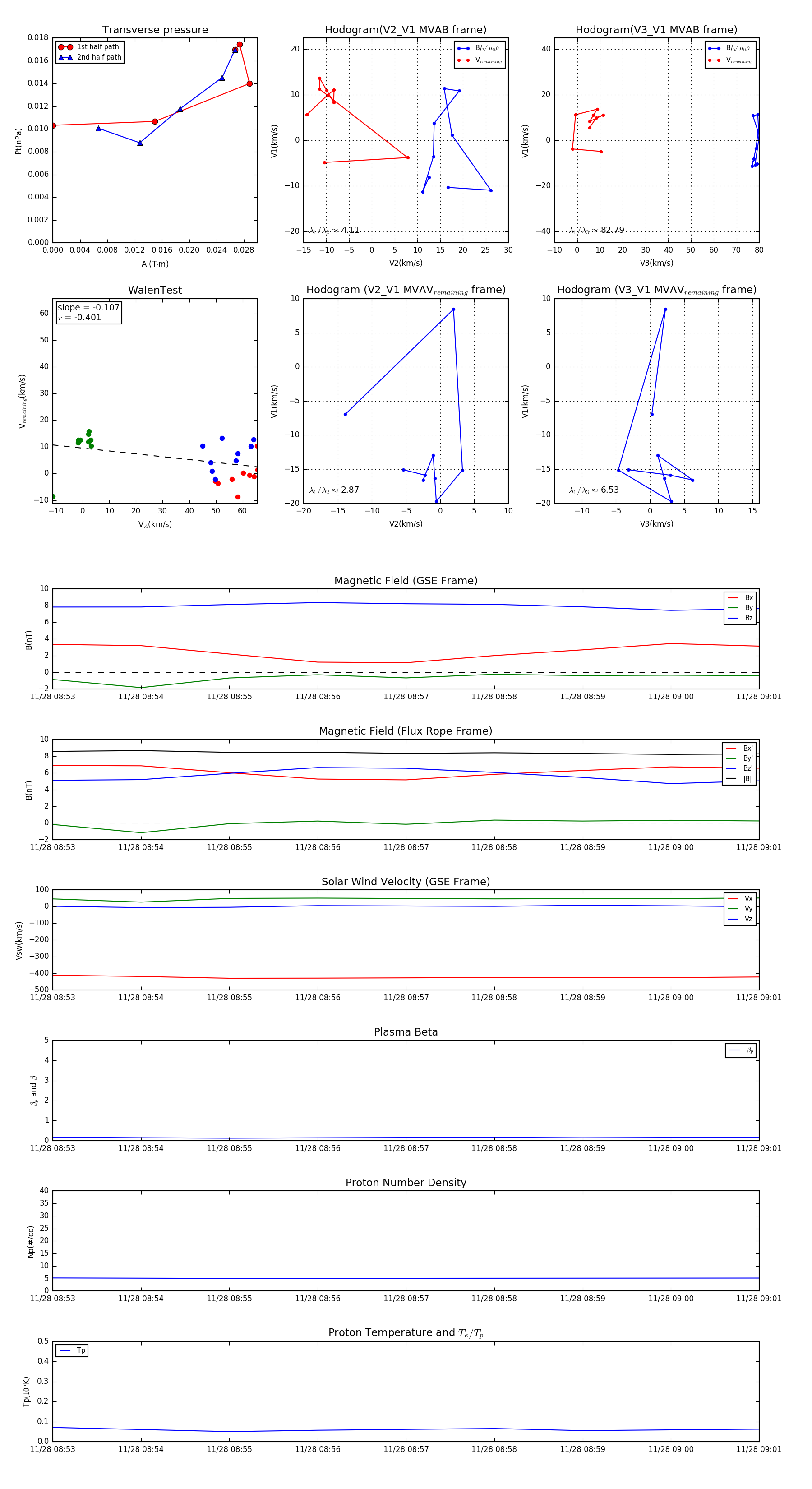
Flux Rope in 2010

Flux Rope Event 2010-11-28 08:53 ~ 2010-11-28 09:01 (9 minutes)


plot