HOME   LIST
‹–   –›

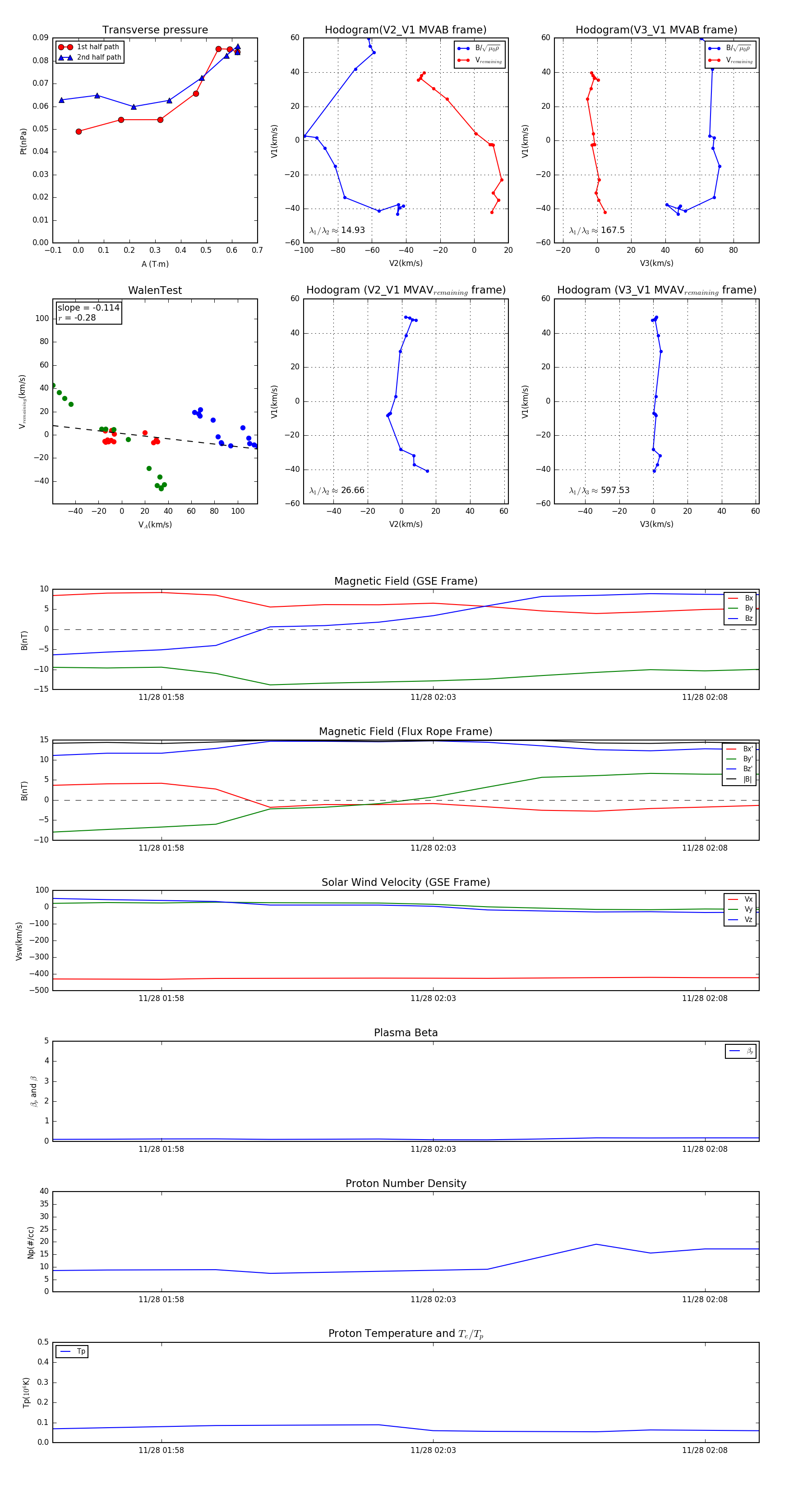
Flux Rope in 2010

Flux Rope Event 2010-11-28 01:56 ~ 2010-11-28 02:09 (14 minutes)


plot