HOME   LIST
‹–   –›

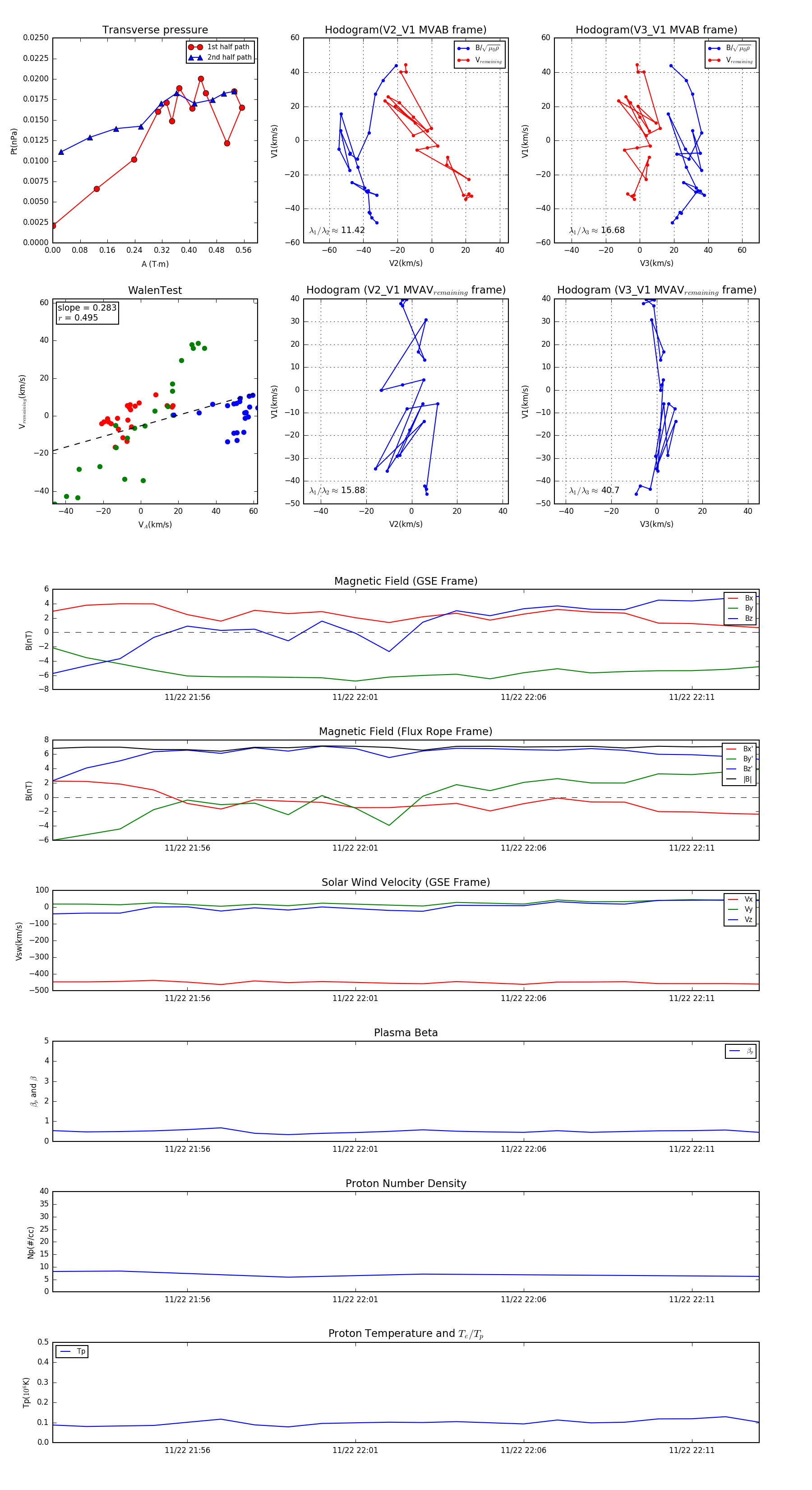
Flux Rope in 2010

Flux Rope Event 2010-11-22 21:52 ~ 2010-11-22 22:13 (22 minutes)


plot