HOME   LIST
‹–   –›

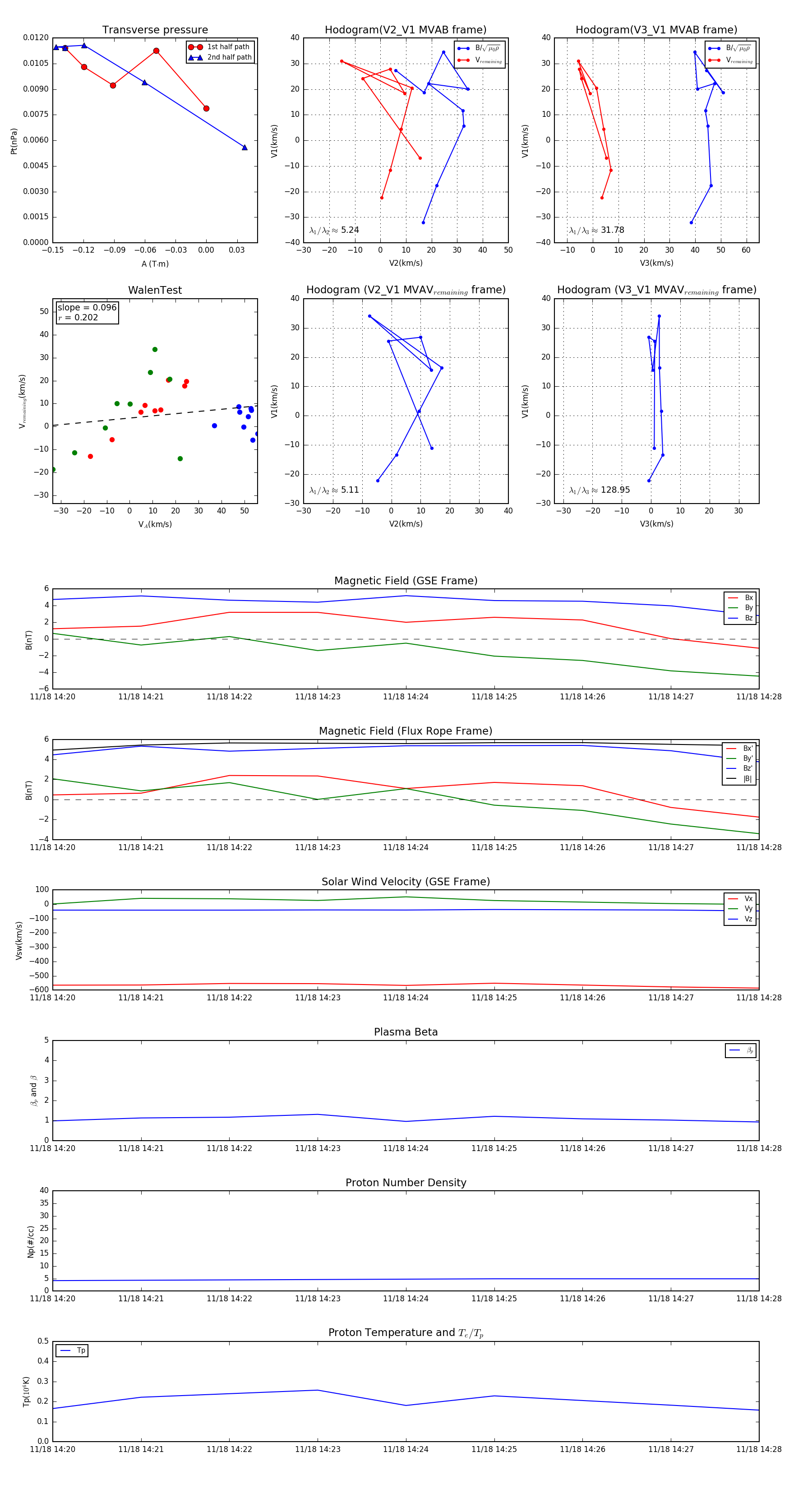
Flux Rope in 2010

Flux Rope Event 2010-11-18 14:20 ~ 2010-11-18 14:28 (9 minutes)


plot