HOME   LIST
‹–   –›

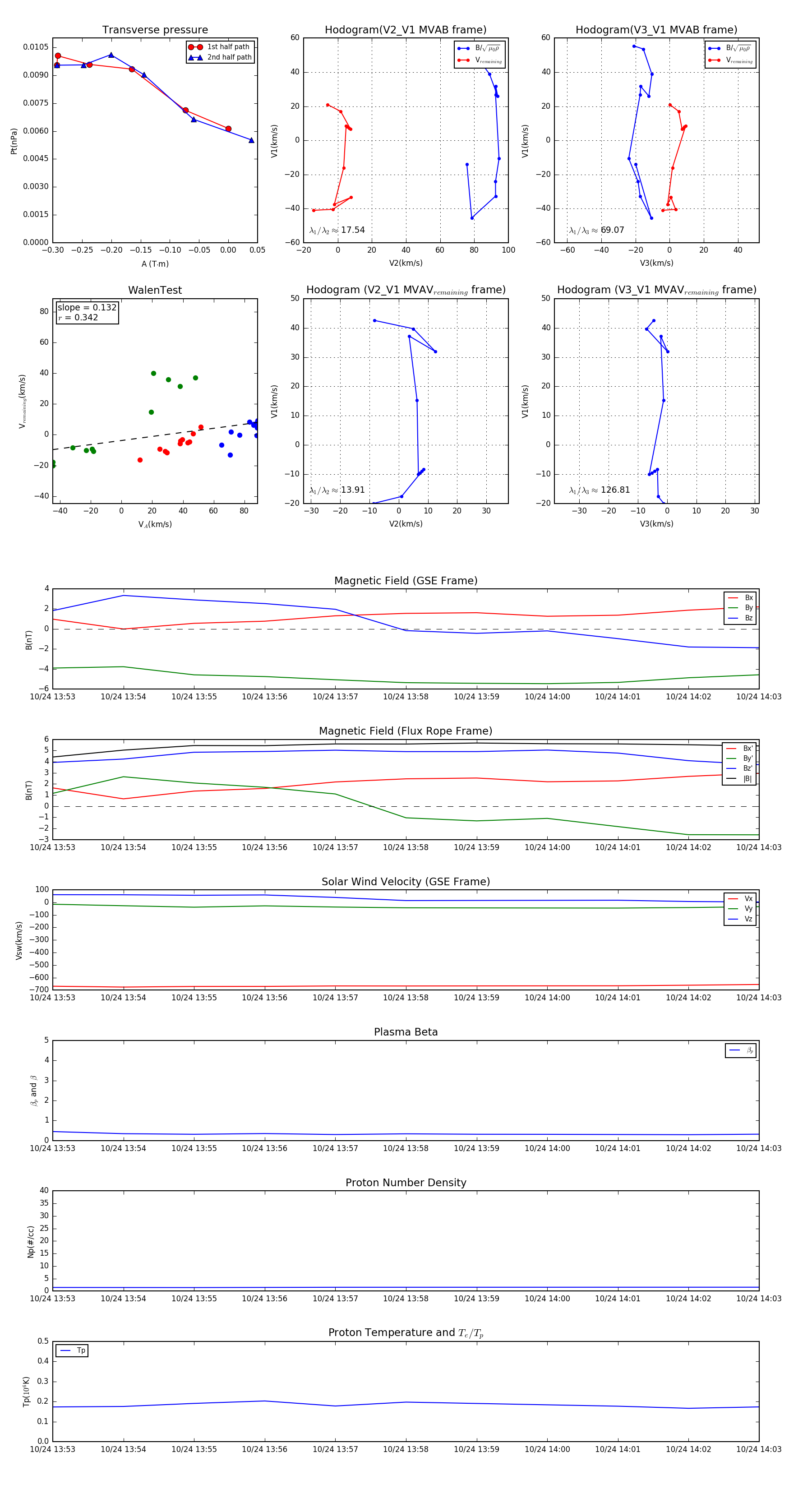
Flux Rope in 2010

Flux Rope Event 2010-10-24 13:53 ~ 2010-10-24 14:03 (11 minutes)


plot