HOME   LIST
‹–   –›

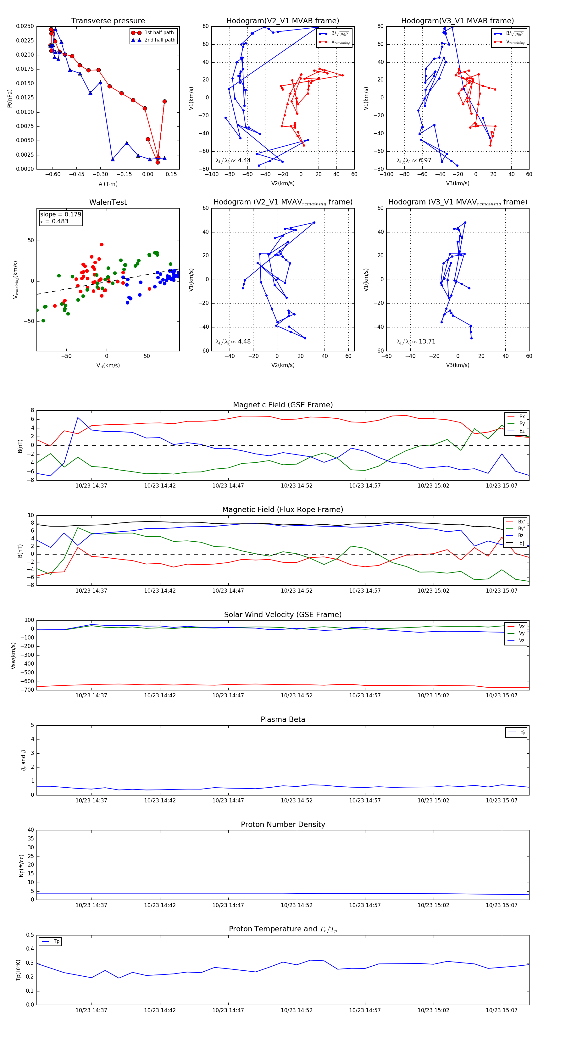
Flux Rope in 2010

Flux Rope Event 2010-10-23 14:33 ~ 2010-10-23 15:09 (37 minutes)


plot