HOME   LIST
‹–   –›

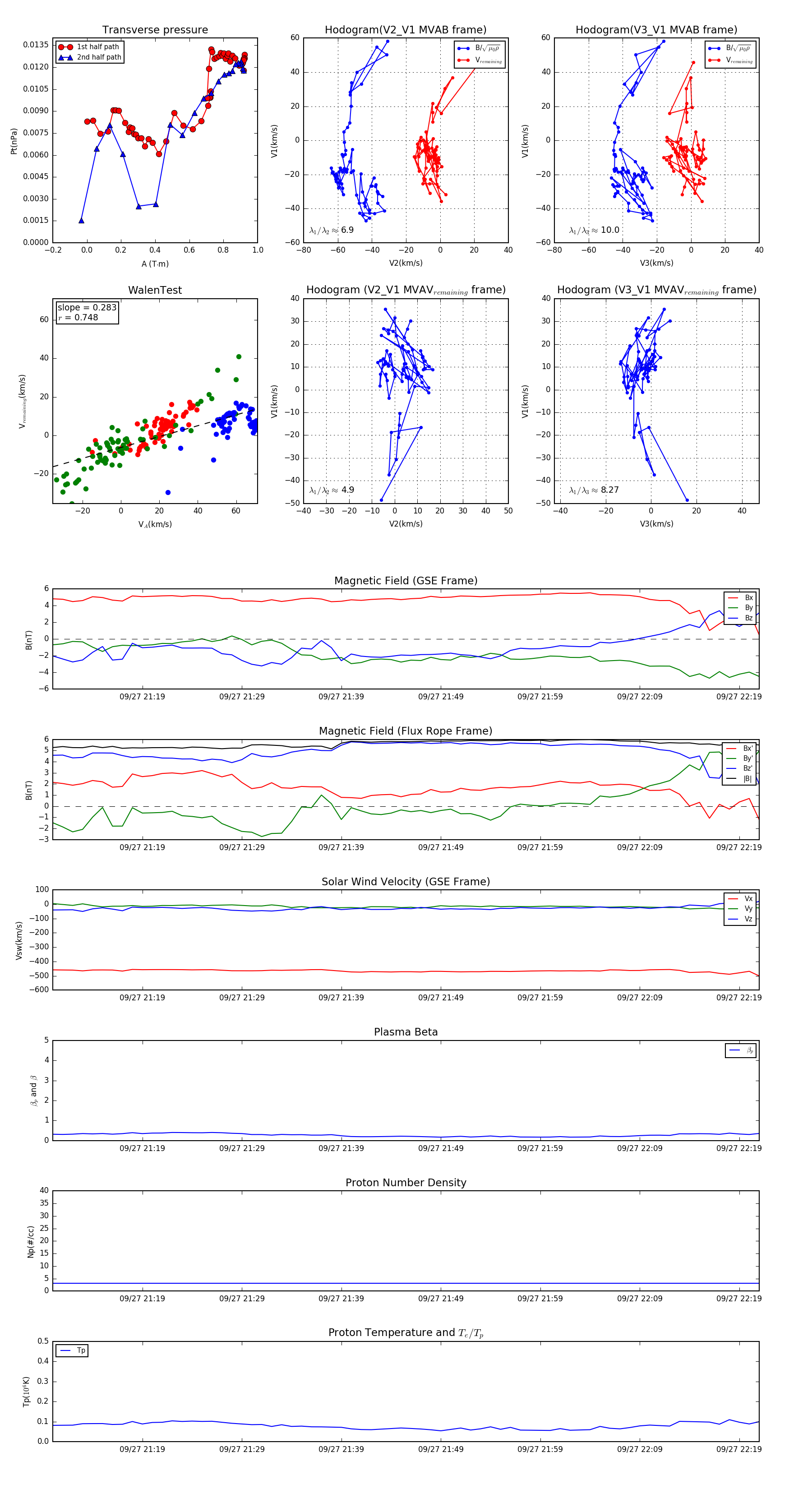
Flux Rope in 2010

Flux Rope Event 2010-09-27 21:10 ~ 2010-09-27 22:21 (72 minutes)


plot