HOME   LIST
‹–   –›

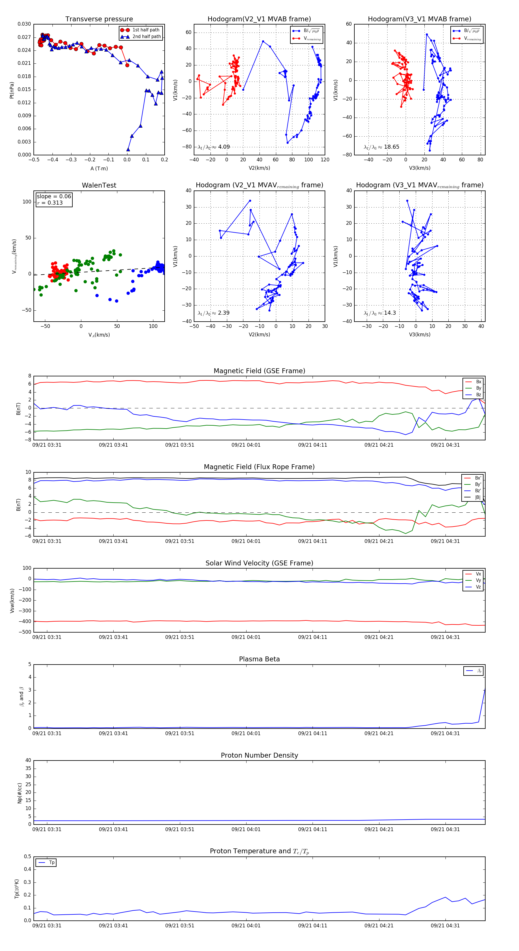
Flux Rope in 2010

Flux Rope Event 2010-09-21 03:29 ~ 2010-09-21 04:37 (69 minutes)


plot