HOME   LIST
‹–   –›

Flux Rope in 2010

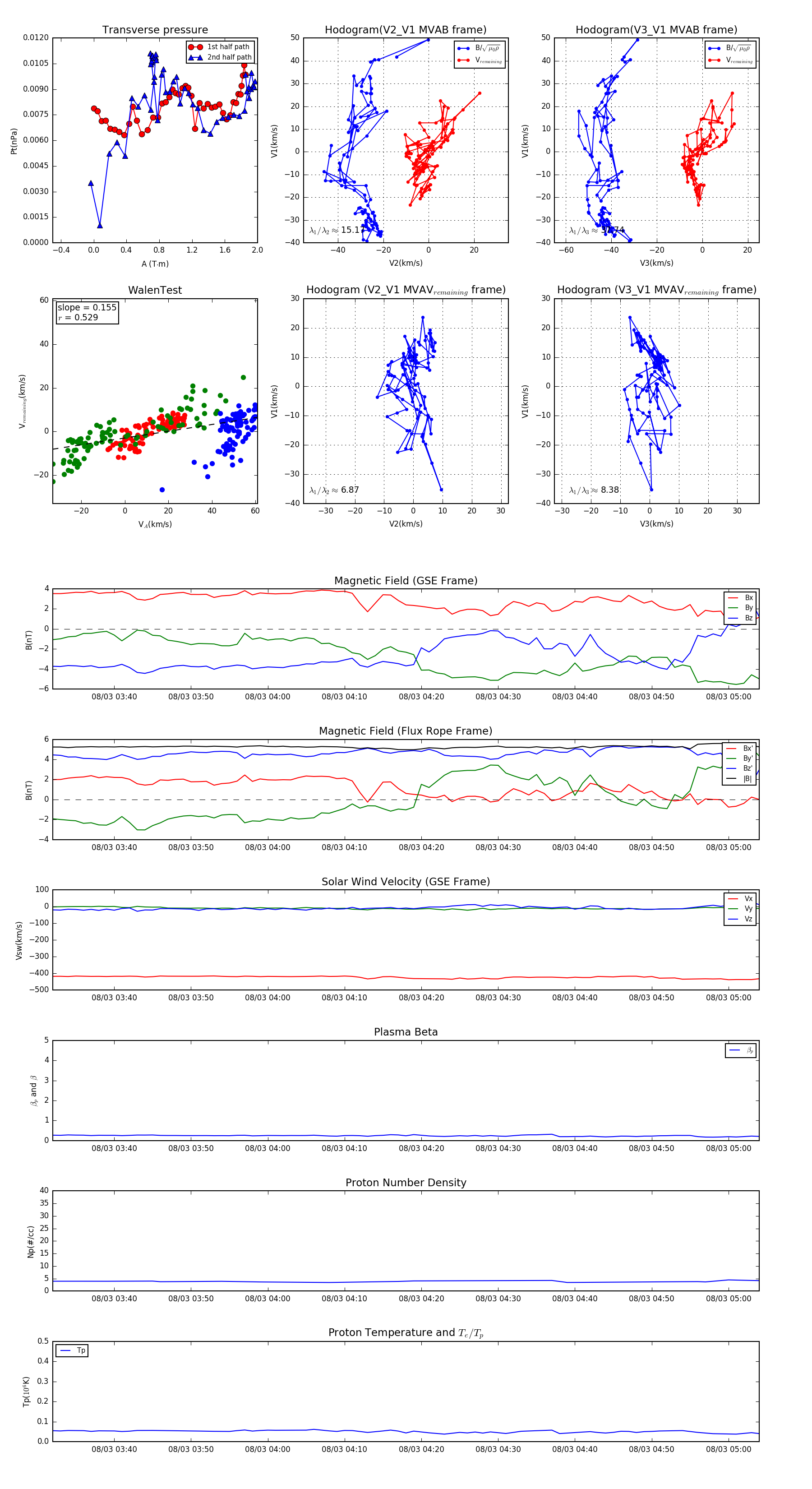
Flux Rope Event 2010-08-03 03:32 ~ 2010-08-03 05:04 (93 minutes)


plot