HOME   LIST
‹–   –›

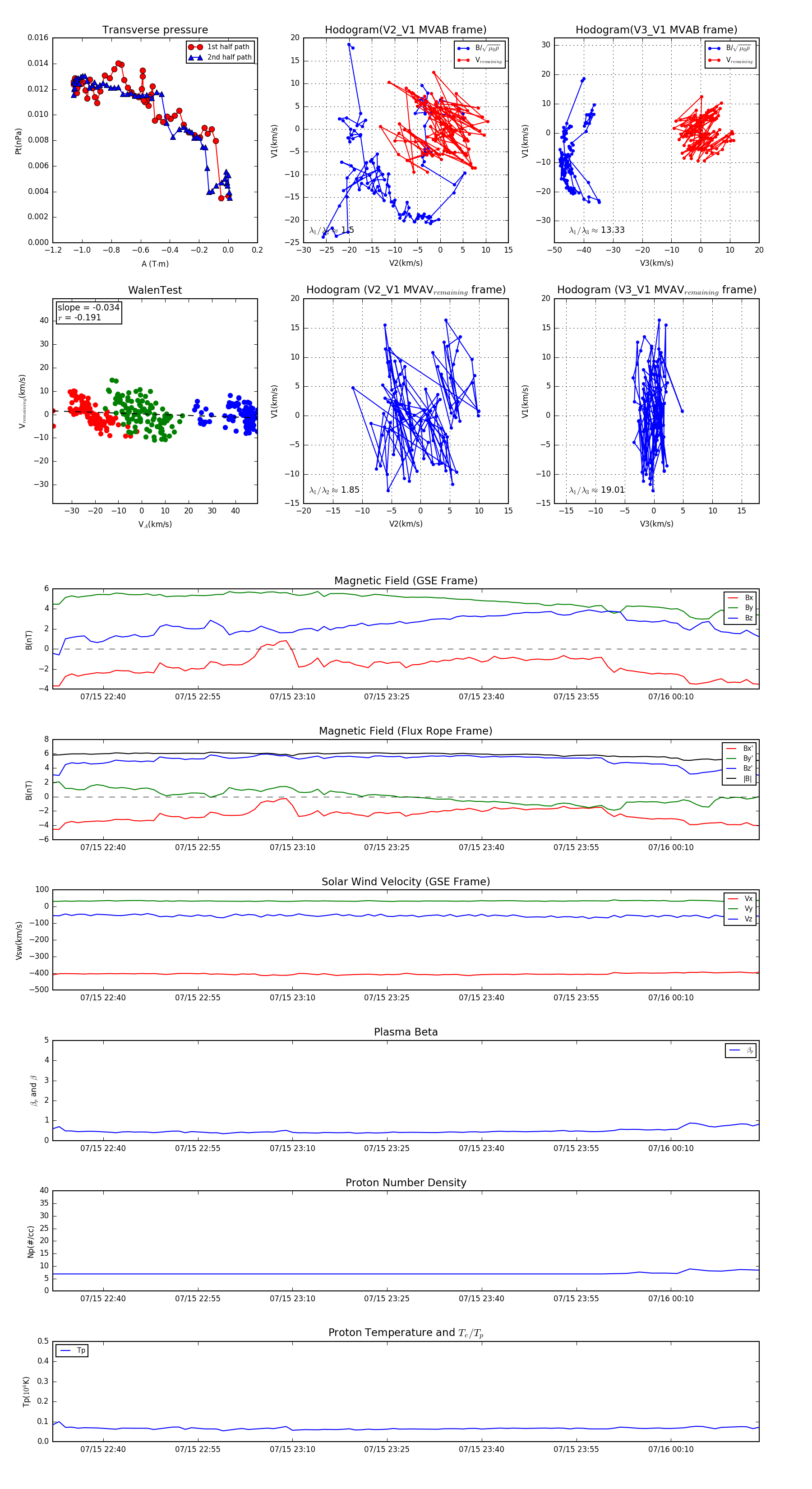
Flux Rope in 2010

Flux Rope Event 2010-07-15 22:32 ~ 2010-07-16 00:24 (113 minutes)


plot