HOME   LIST
‹–   –›

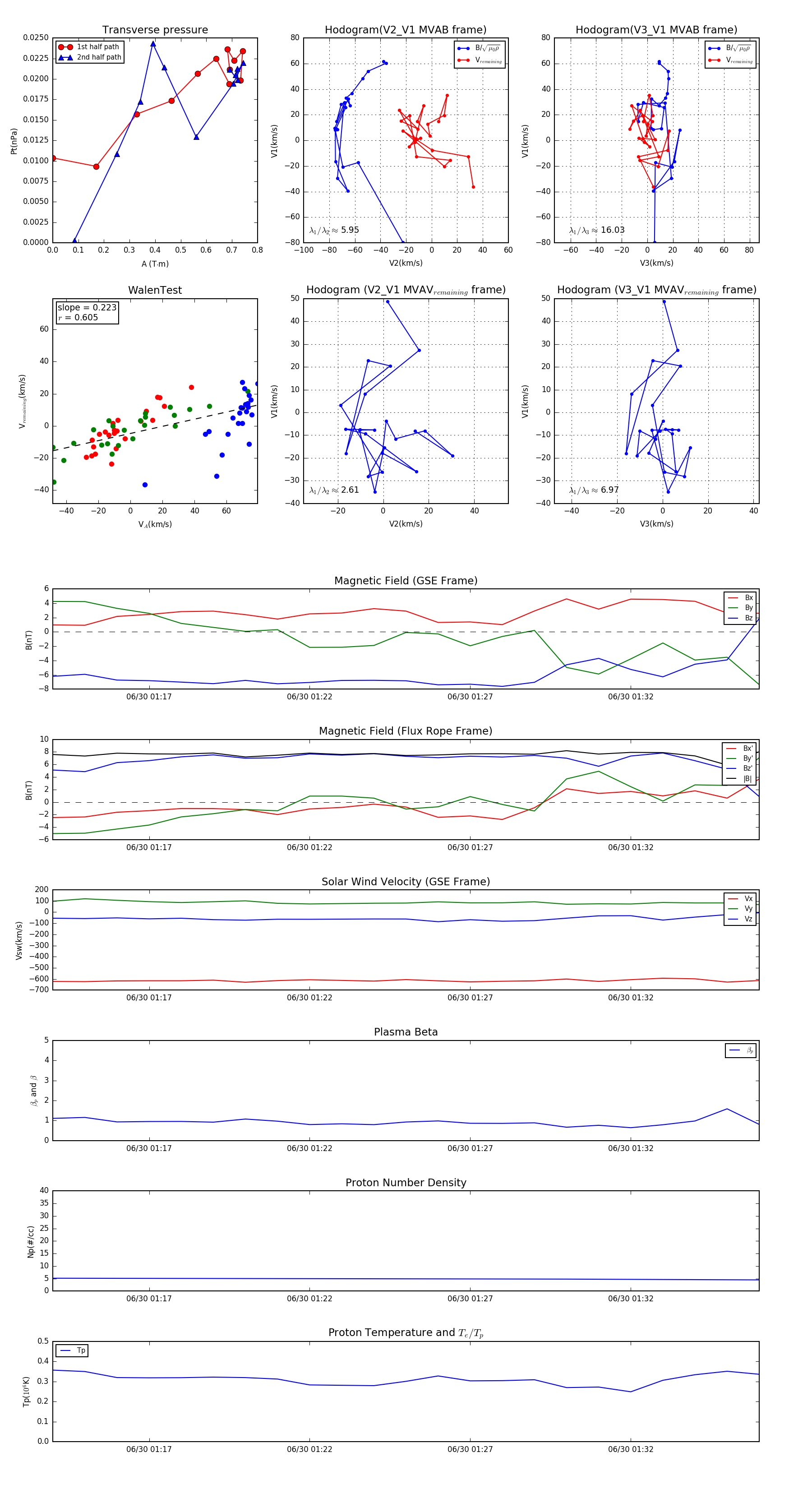
Flux Rope in 2010

Flux Rope Event 2010-06-30 01:14 ~ 2010-06-30 01:36 (23 minutes)


plot