HOME   LIST
‹–   –›

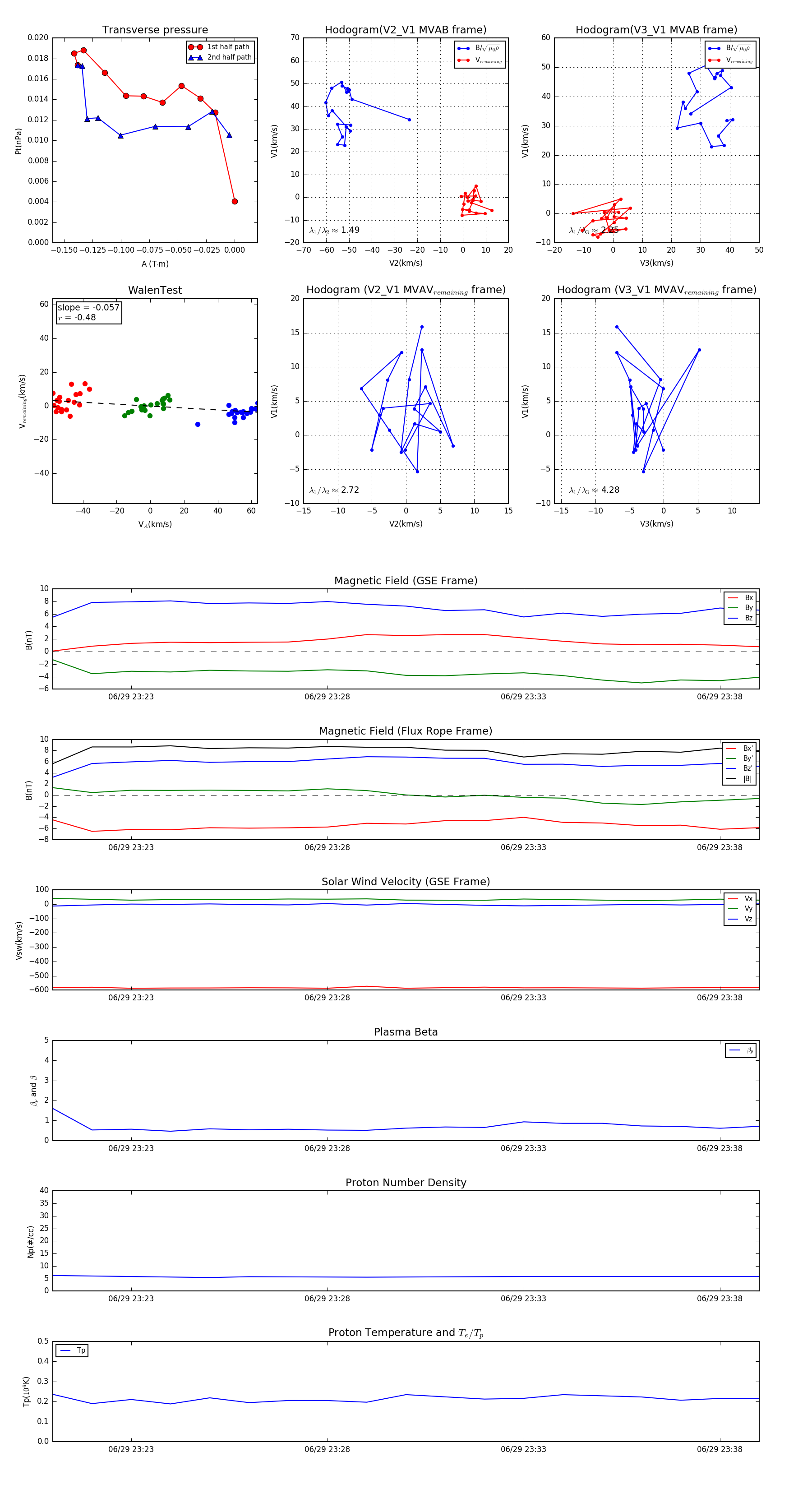
Flux Rope in 2010

Flux Rope Event 2010-06-29 23:21 ~ 2010-06-29 23:39 (19 minutes)


plot