HOME   LIST
‹–   –›

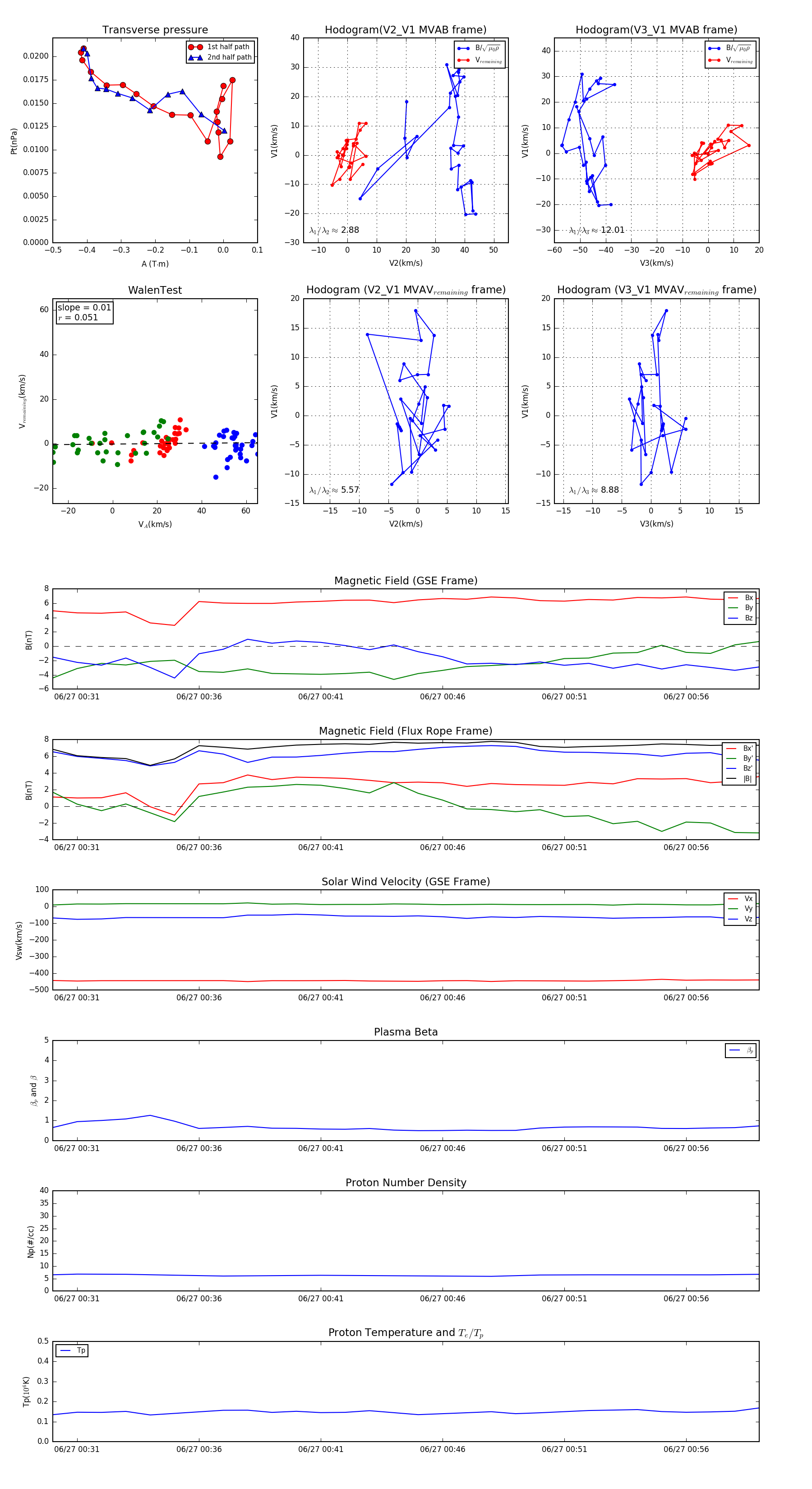
Flux Rope in 2010

Flux Rope Event 2010-06-27 00:30 ~ 2010-06-27 00:59 (30 minutes)


plot