HOME   LIST
‹–   –›

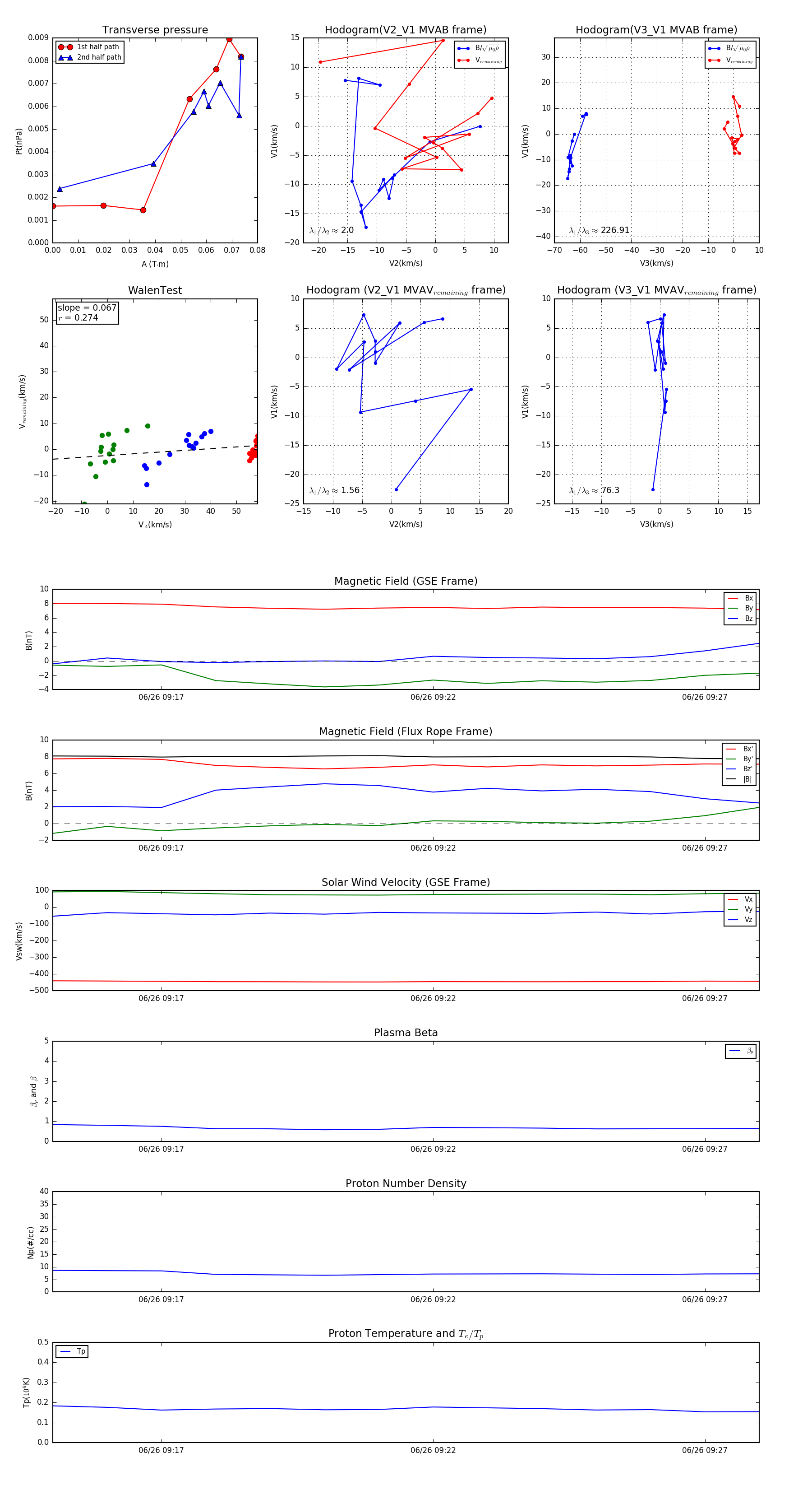
Flux Rope in 2010

Flux Rope Event 2010-06-26 09:15 ~ 2010-06-26 09:28 (14 minutes)


plot