HOME   LIST
‹–   –›

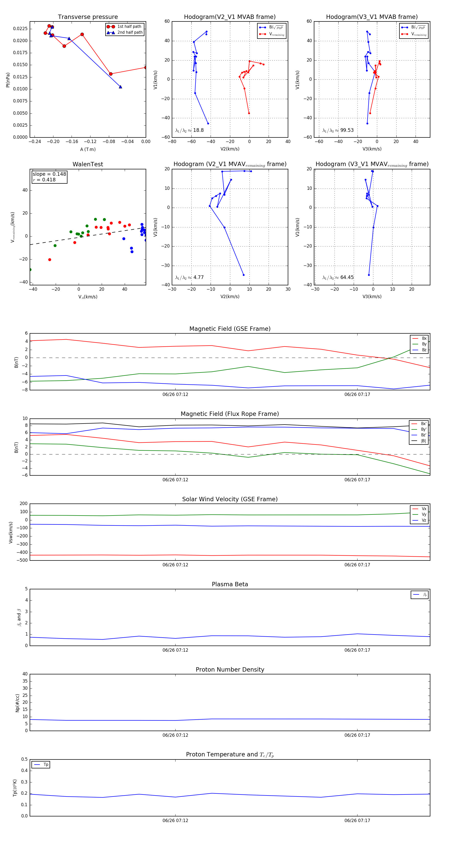
Flux Rope in 2010

Flux Rope Event 2010-06-26 07:08 ~ 2010-06-26 07:19 (12 minutes)


plot