HOME   LIST
‹–   –›

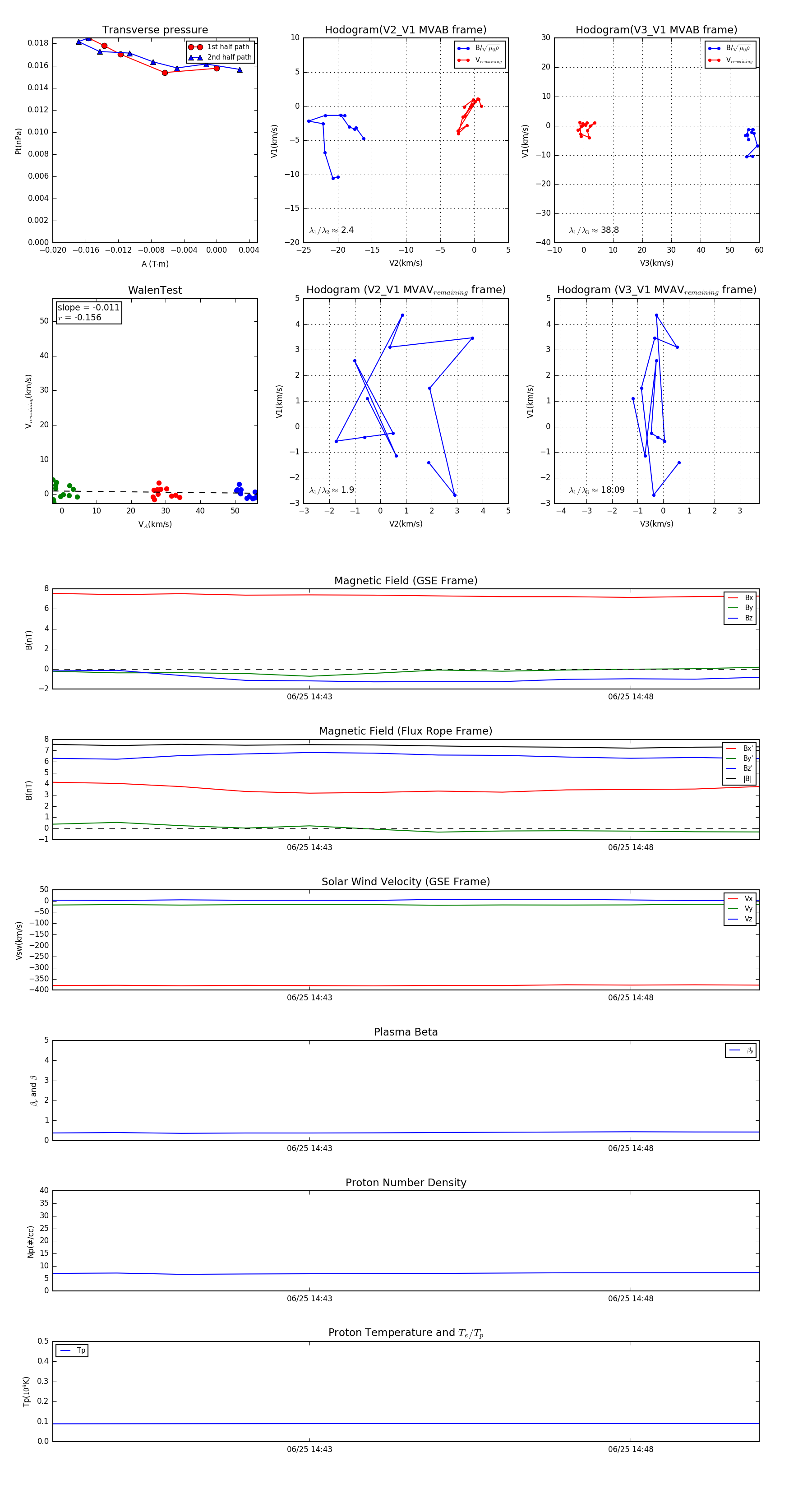
Flux Rope in 2010

Flux Rope Event 2010-06-25 14:39 ~ 2010-06-25 14:50 (12 minutes)


plot