HOME   LIST
‹–   –›

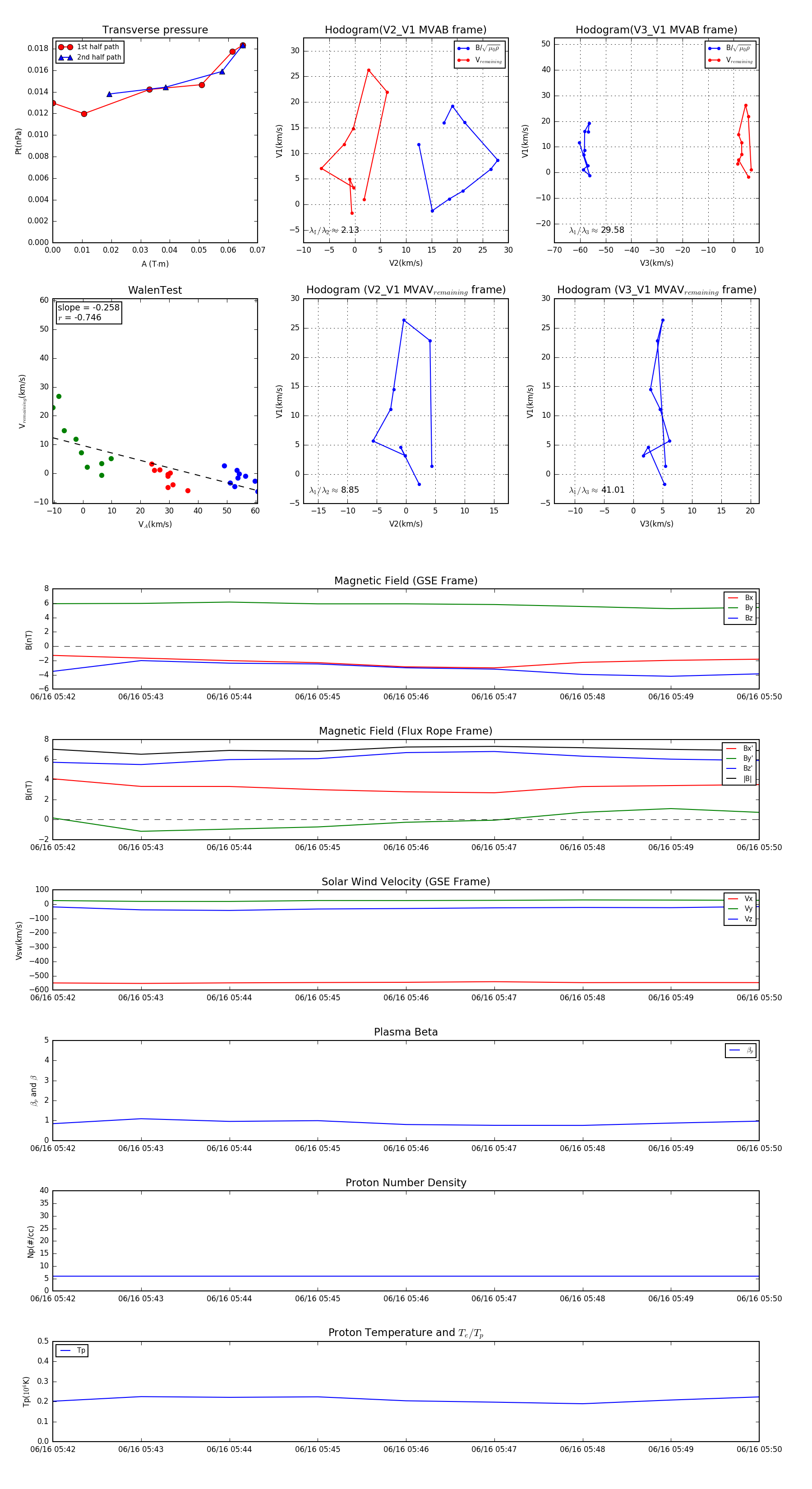
Flux Rope in 2010

Flux Rope Event 2010-06-16 05:42 ~ 2010-06-16 05:50 (9 minutes)


plot