HOME   LIST
‹–   –›

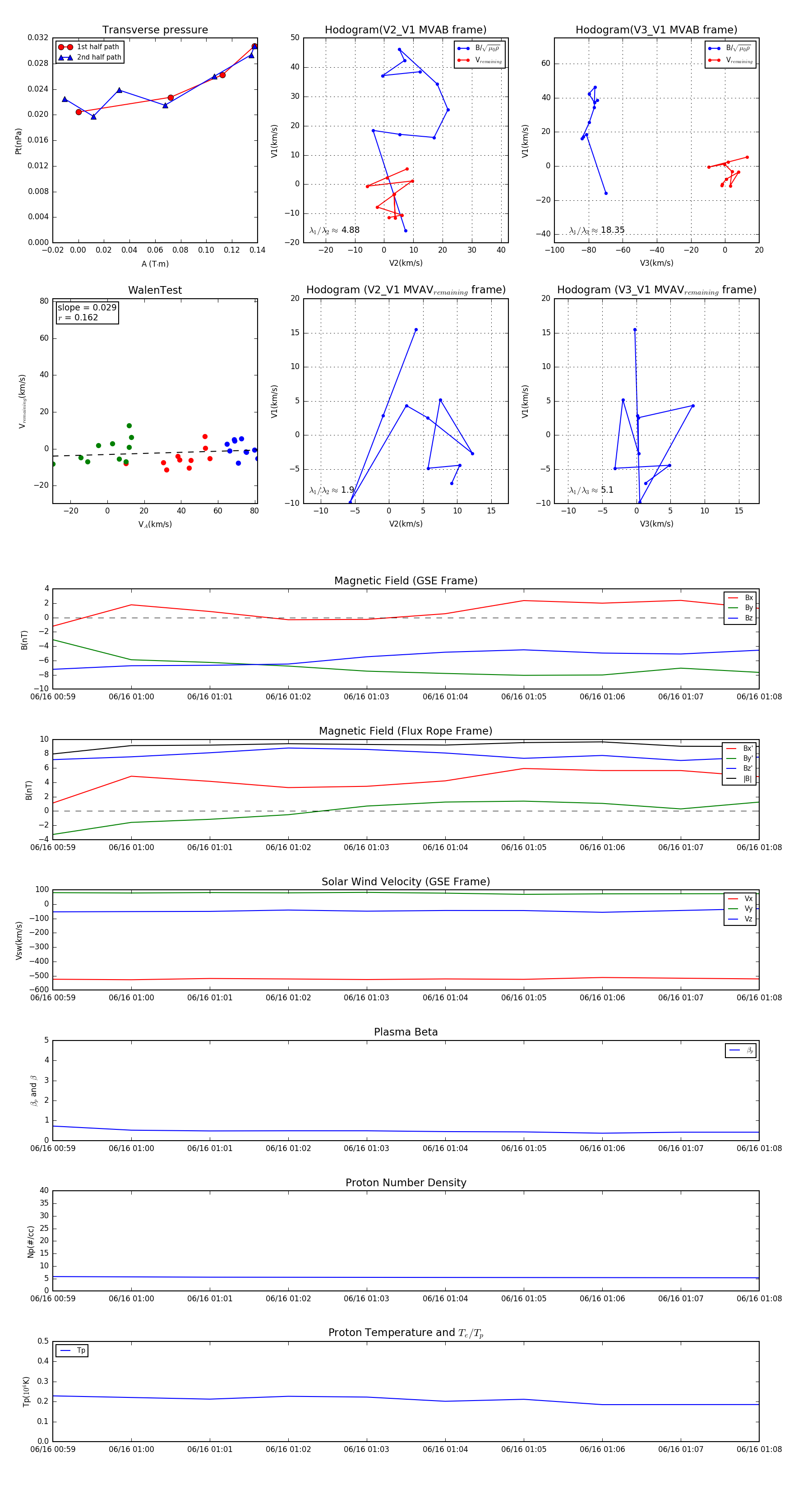
Flux Rope in 2010

Flux Rope Event 2010-06-16 00:59 ~ 2010-06-16 01:08 (10 minutes)


plot