HOME   LIST
‹–   –›

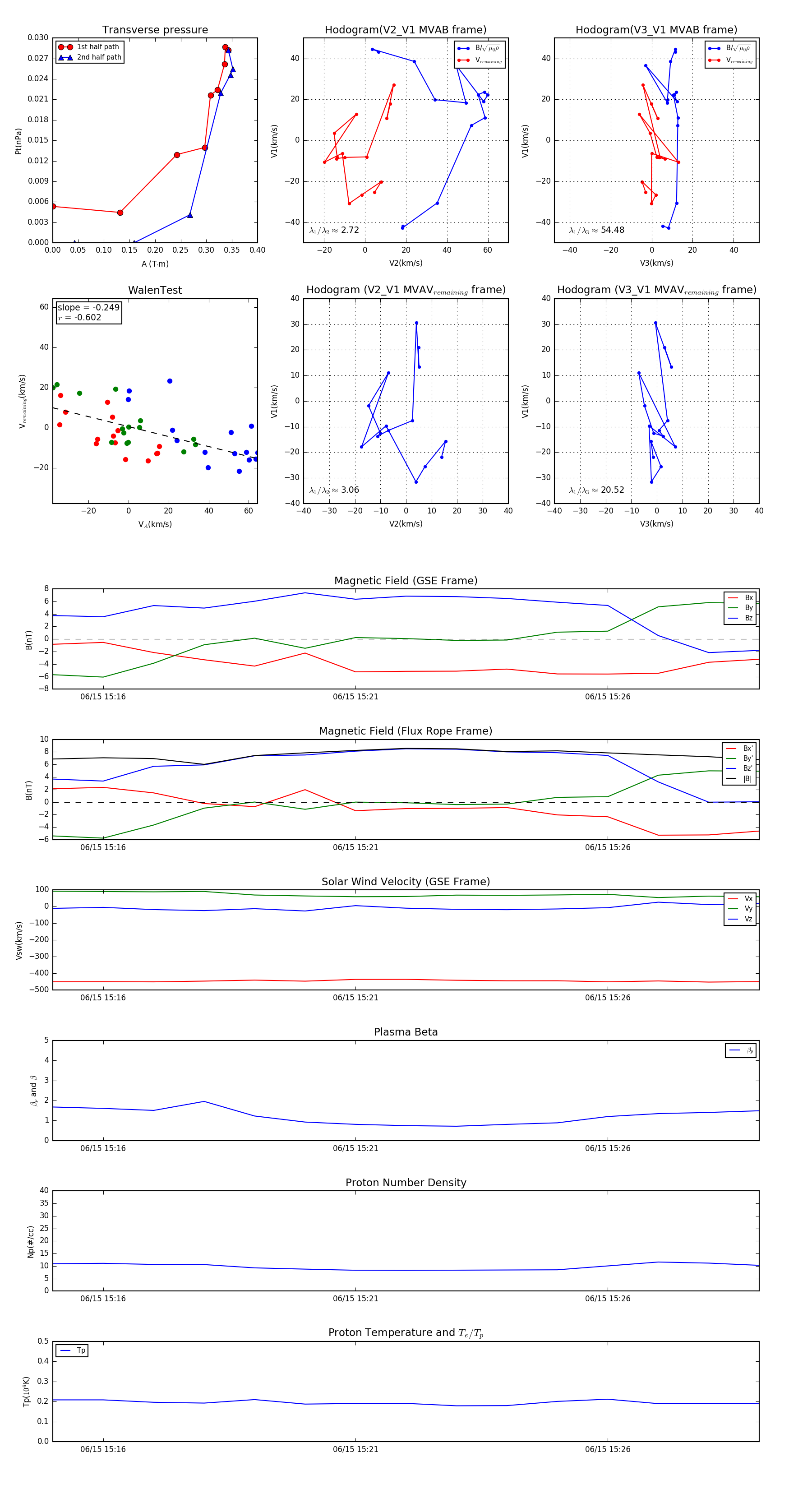
Flux Rope in 2010

Flux Rope Event 2010-06-15 15:15 ~ 2010-06-15 15:29 (15 minutes)


plot