HOME   LIST
‹–   –›

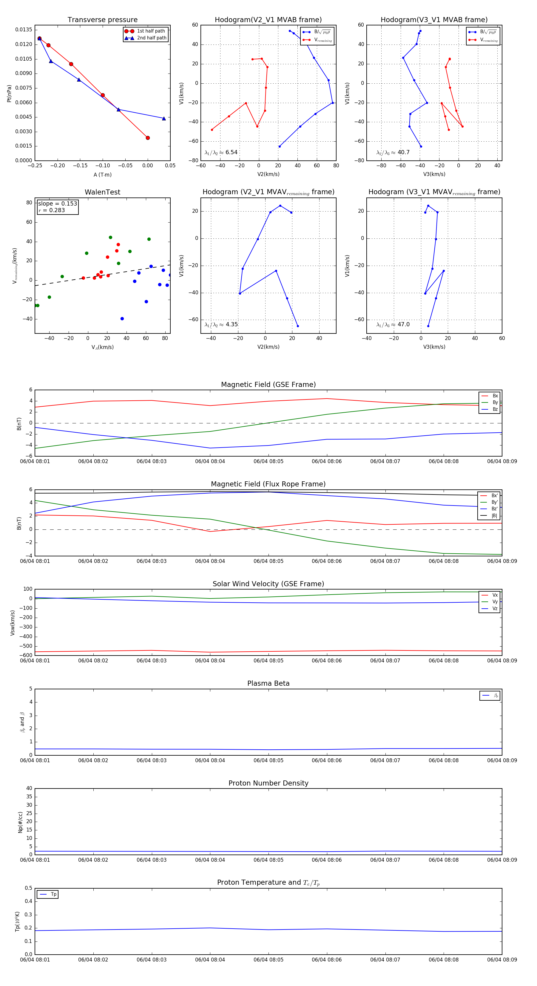
Flux Rope in 2010

Flux Rope Event 2010-06-04 08:01 ~ 2010-06-04 08:09 (9 minutes)


plot