HOME   LIST
‹–   –›

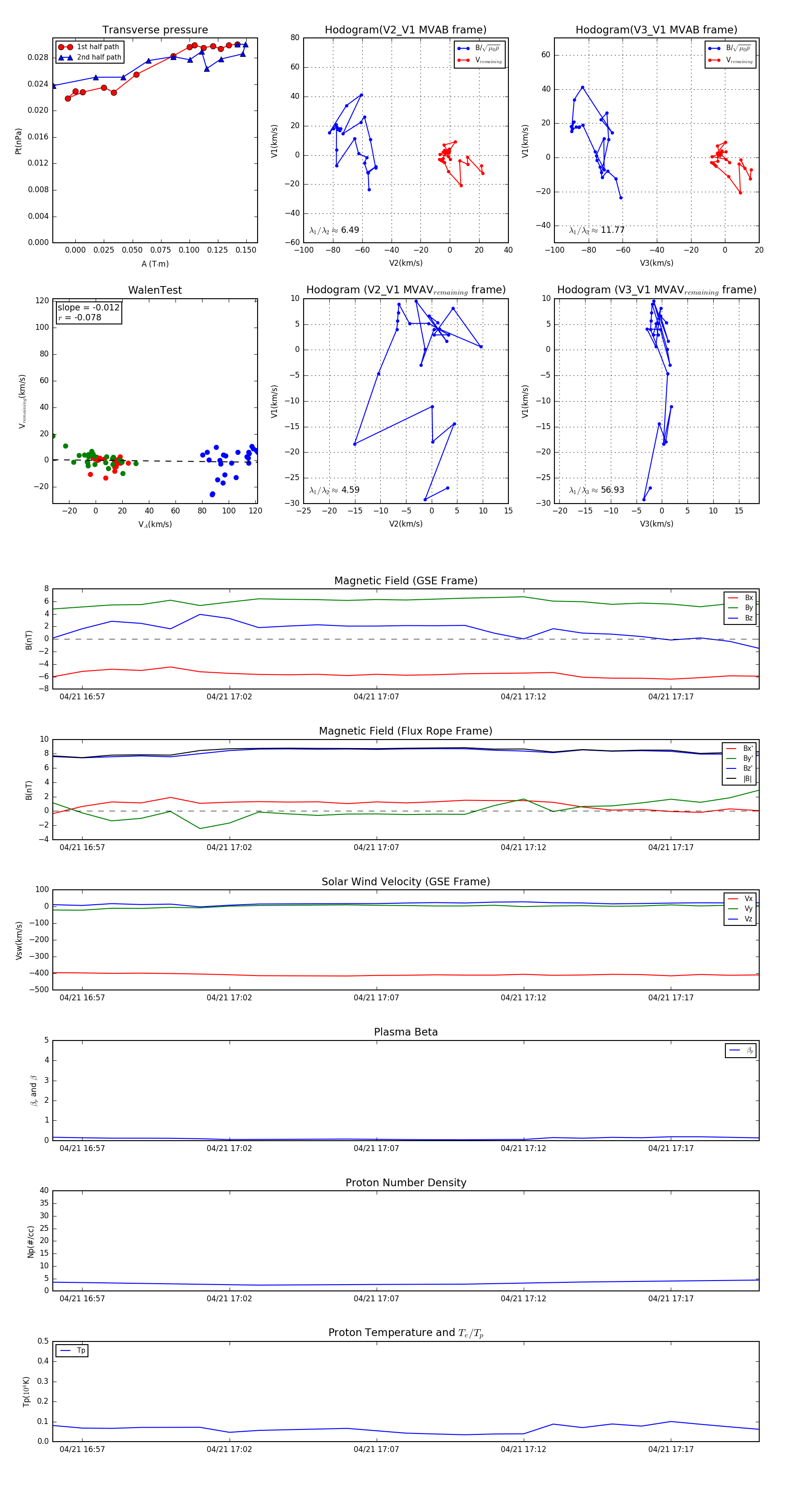
Flux Rope in 2010

Flux Rope Event 2010-04-21 16:56 ~ 2010-04-21 17:20 (25 minutes)


plot