HOME   LIST
‹–   –›

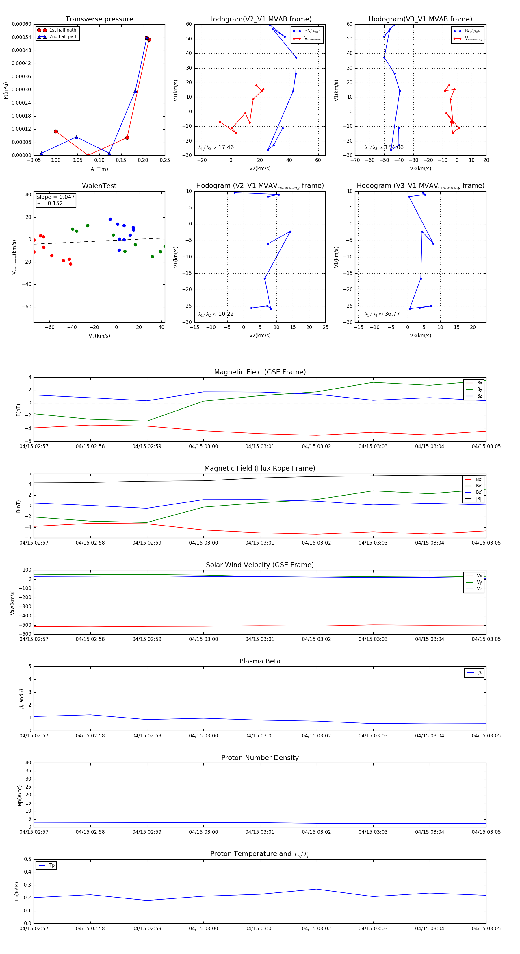
Flux Rope in 2010

Flux Rope Event 2010-04-15 02:57 ~ 2010-04-15 03:05 (9 minutes)


plot