HOME   LIST
‹–   –›

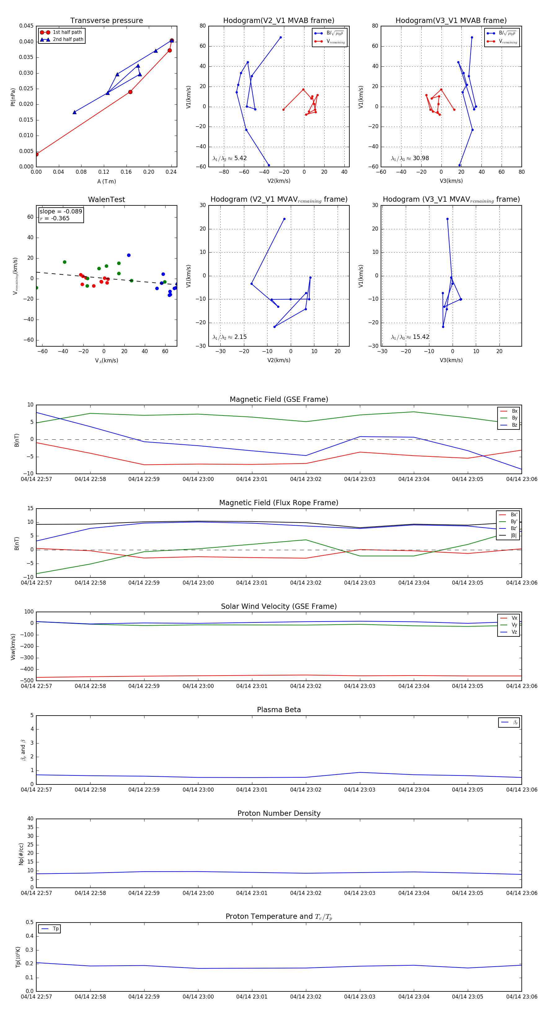
Flux Rope in 2010

Flux Rope Event 2010-04-14 22:57 ~ 2010-04-14 23:06 (10 minutes)


plot