HOME   LIST
‹–   –›

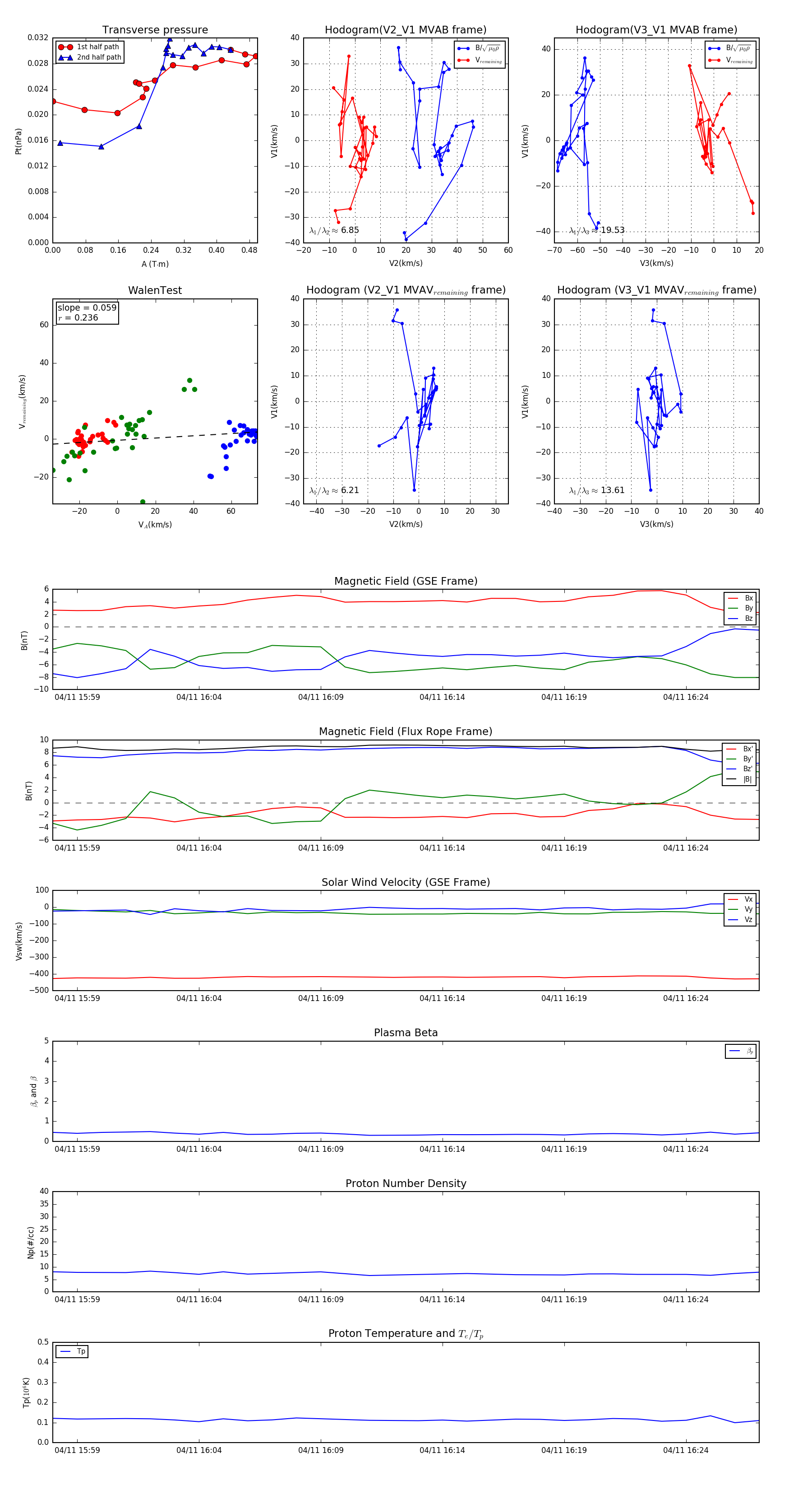
Flux Rope in 2010

Flux Rope Event 2010-04-11 15:58 ~ 2010-04-11 16:27 (30 minutes)


plot