HOME   LIST
‹–   –›

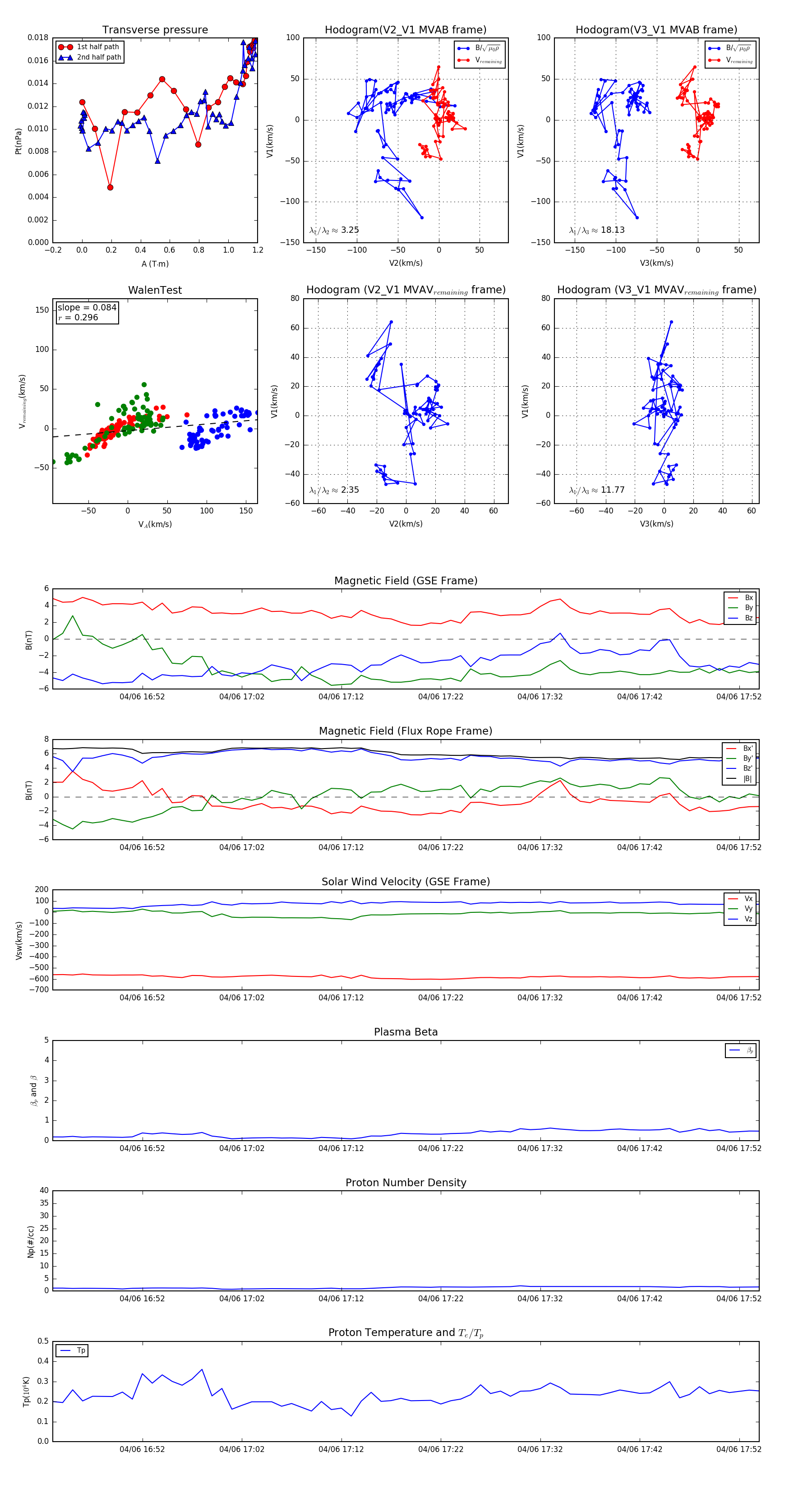
Flux Rope in 2010

Flux Rope Event 2010-04-06 16:43 ~ 2010-04-06 17:54 (72 minutes)


plot