HOME   LIST
‹–   –›

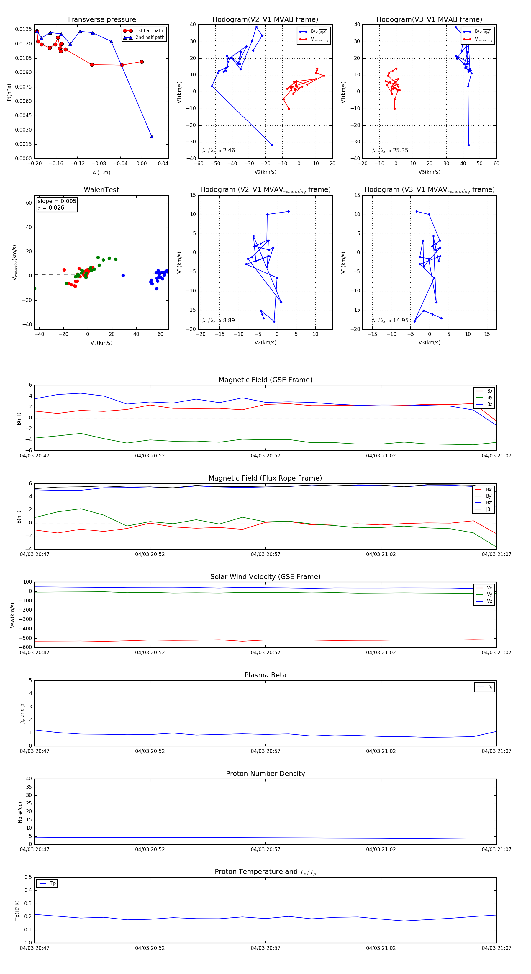
Flux Rope in 2010

Flux Rope Event 2010-04-03 20:47 ~ 2010-04-03 21:07 (21 minutes)


plot