HOME   LIST
‹–   –›

Flux Rope in 2010

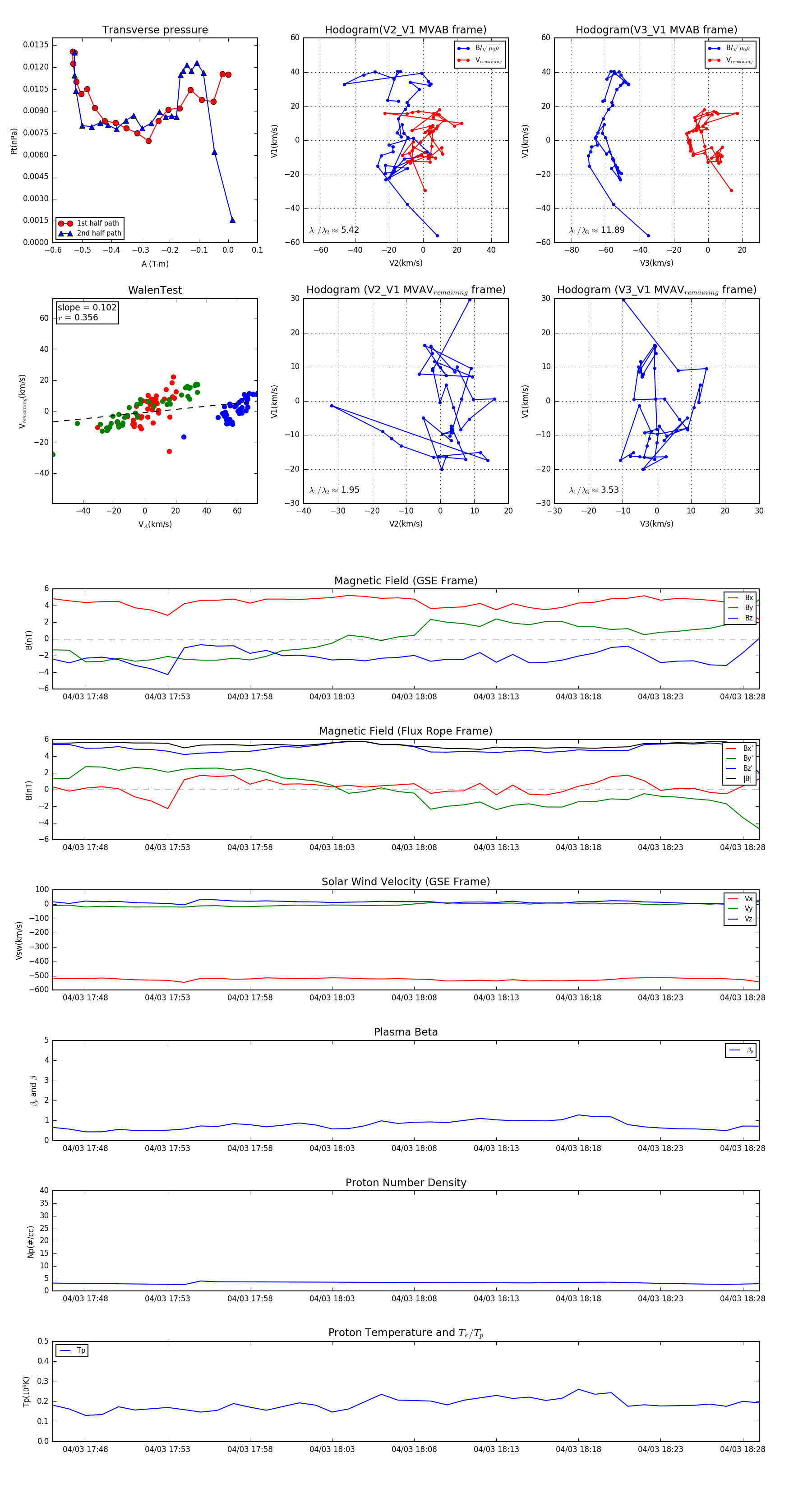
Flux Rope Event 2010-04-03 17:46 ~ 2010-04-03 18:29 (44 minutes)


plot