HOME   LIST
‹–   –›

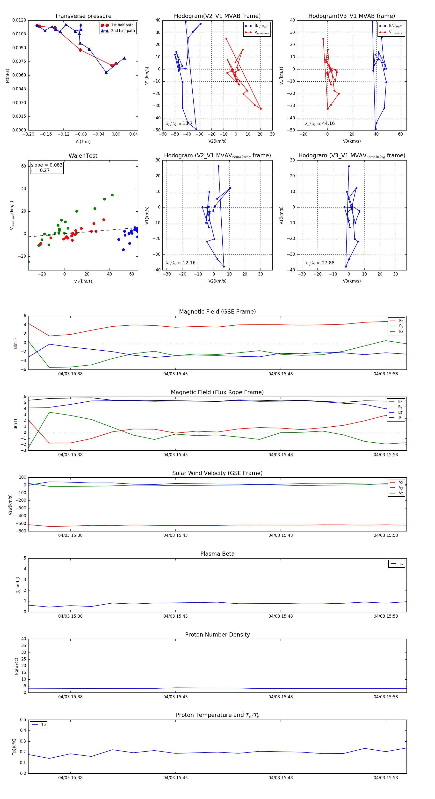
Flux Rope in 2010

Flux Rope Event 2010-04-03 15:36 ~ 2010-04-03 15:54 (19 minutes)


plot