HOME   LIST
‹–   –›

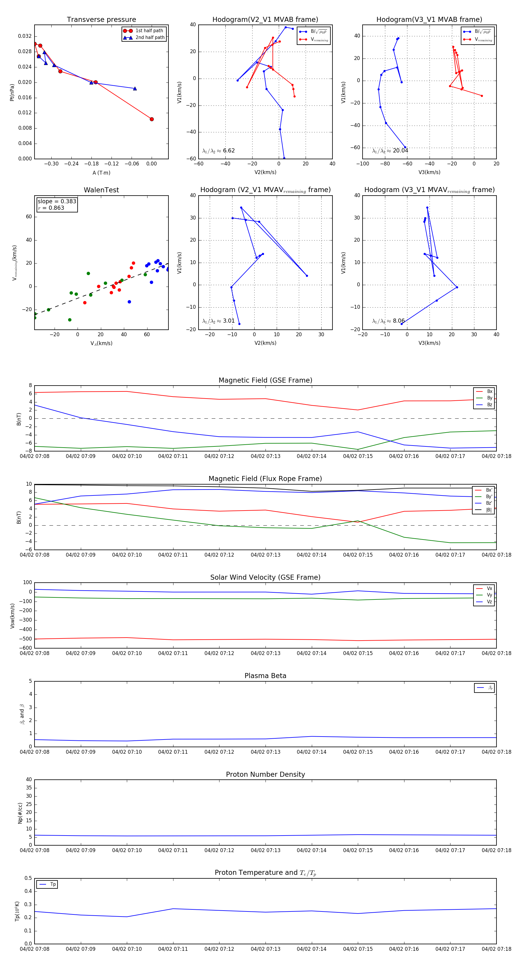
Flux Rope in 2010

Flux Rope Event 2010-04-02 07:08 ~ 2010-04-02 07:18 (11 minutes)


plot