HOME   LIST
‹–   –›

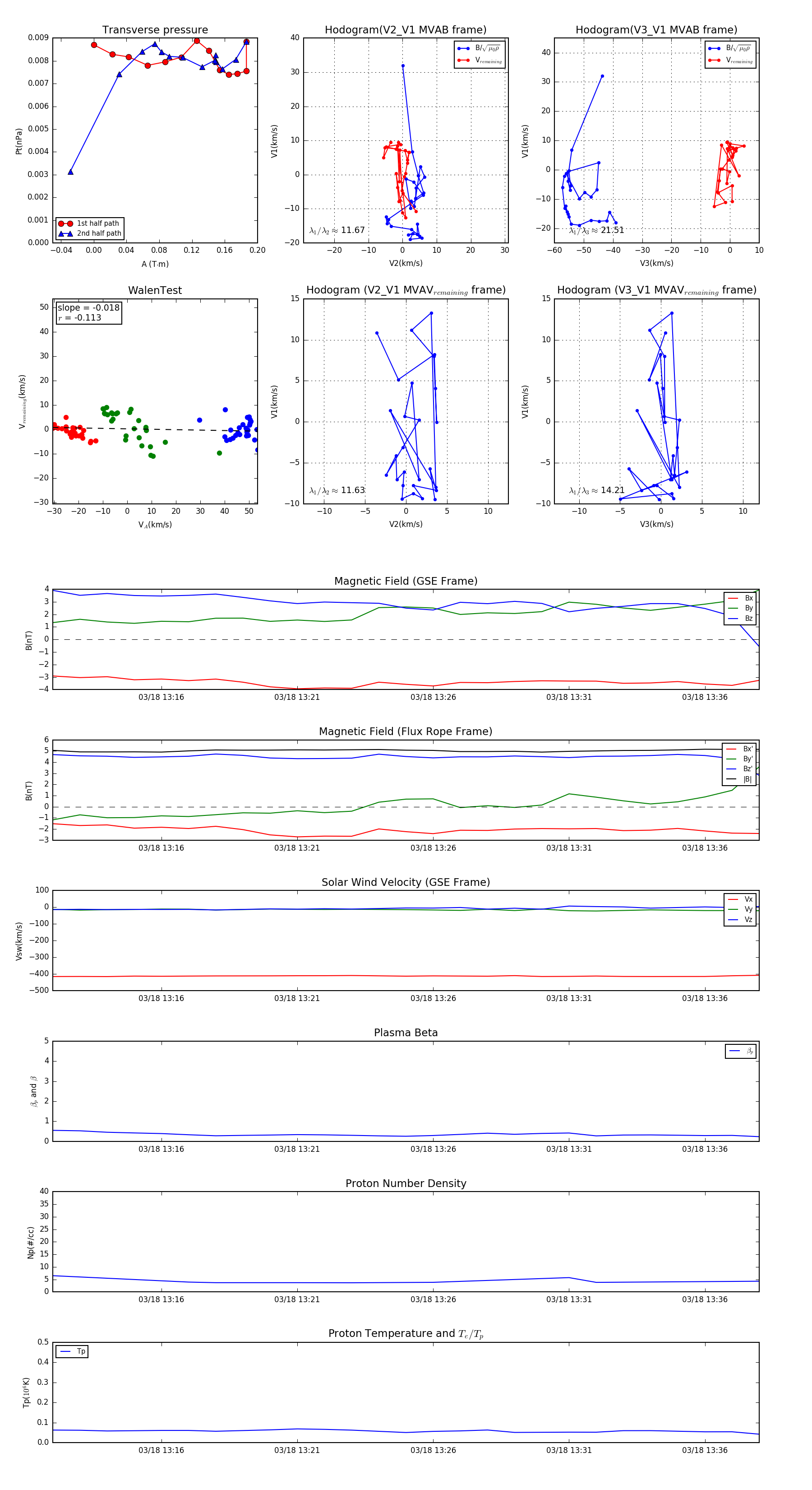
Flux Rope in 2010

Flux Rope Event 2010-03-18 13:12 ~ 2010-03-18 13:38 (27 minutes)


plot