HOME   LIST
‹–   –›

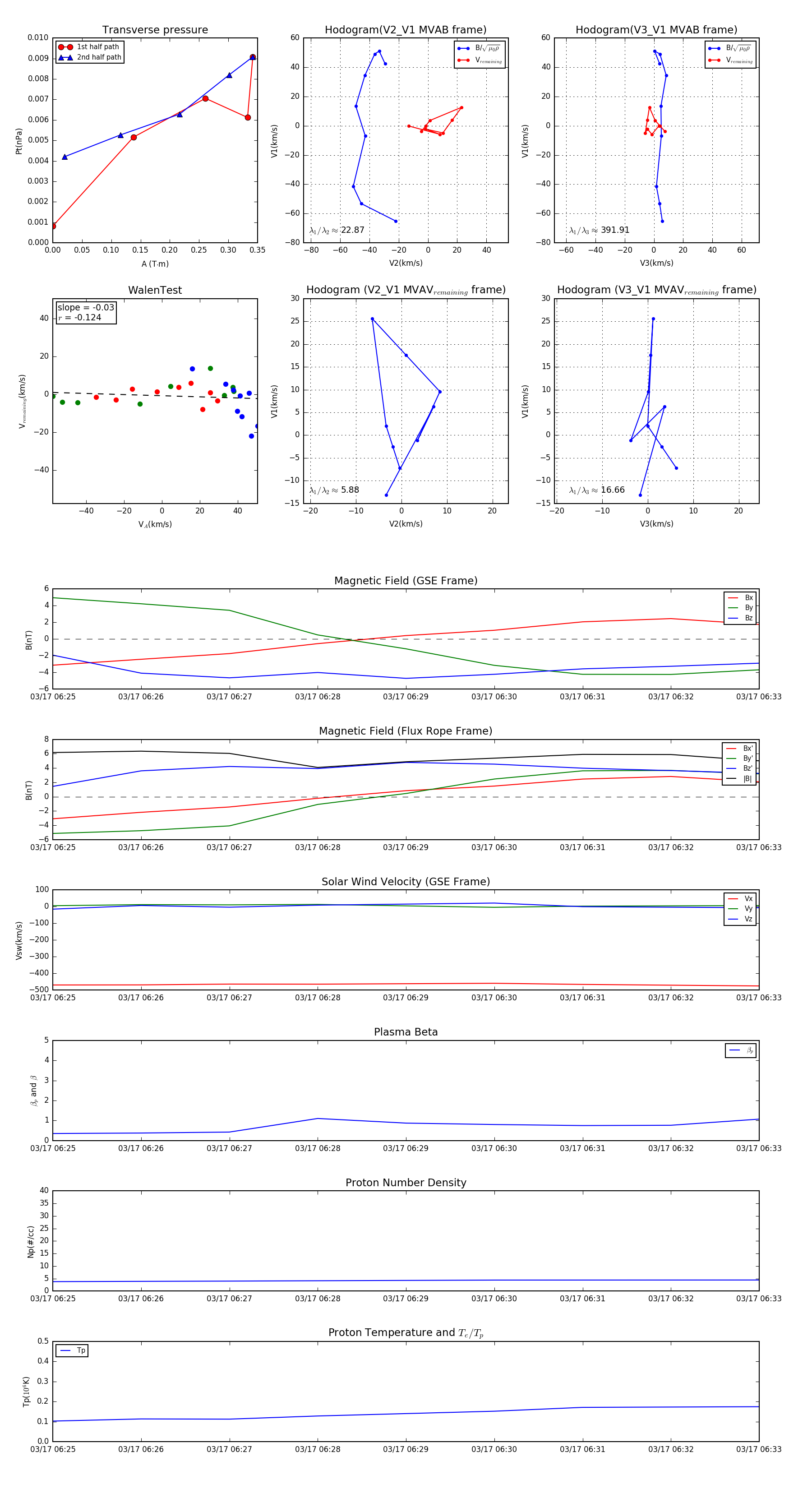
Flux Rope in 2010

Flux Rope Event 2010-03-17 06:25 ~ 2010-03-17 06:33 (9 minutes)


plot