HOME   LIST
‹–   –›

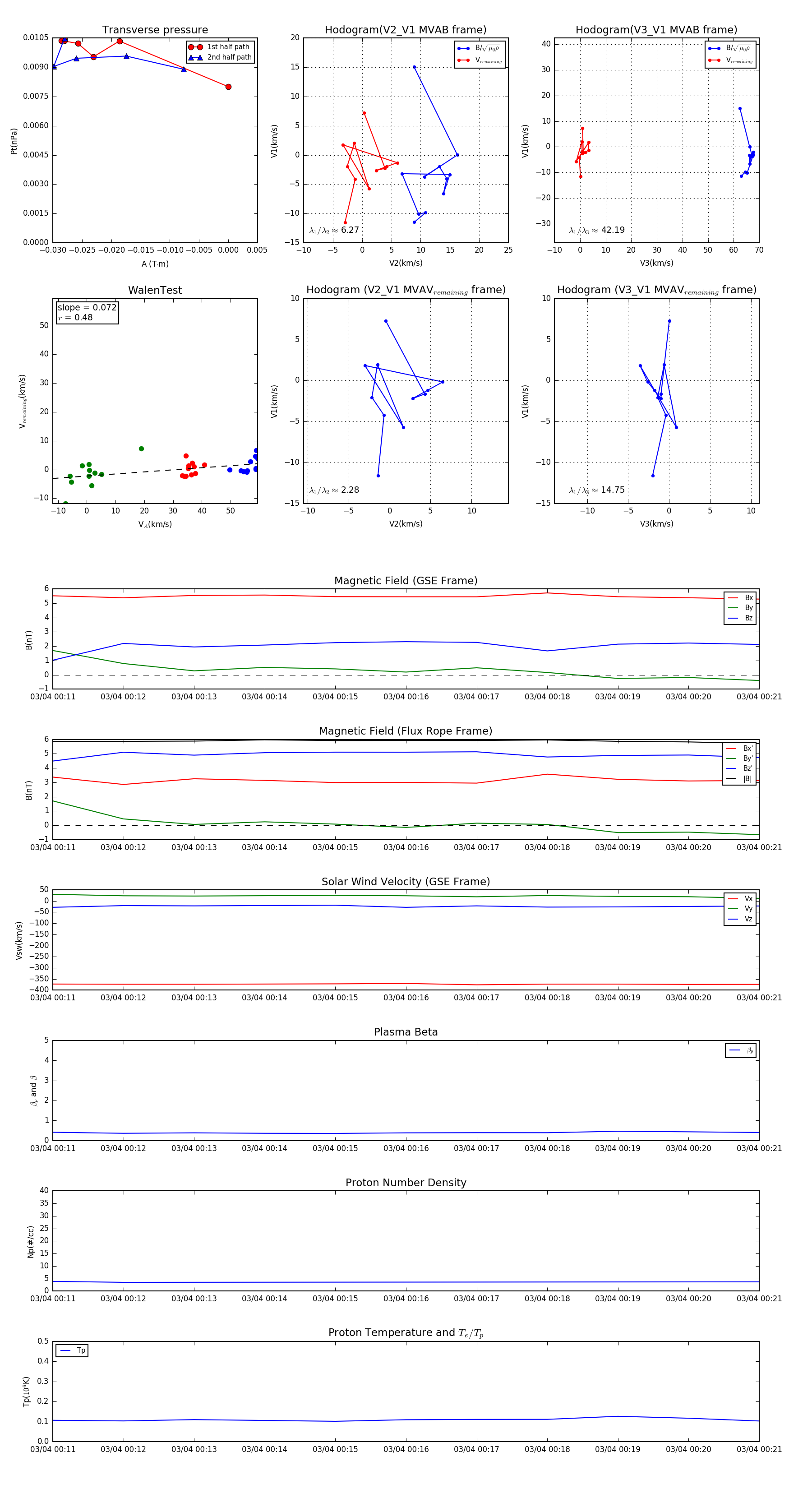
Flux Rope in 2010

Flux Rope Event 2010-03-04 00:11 ~ 2010-03-04 00:21 (11 minutes)


plot