HOME   LIST
‹–   –›

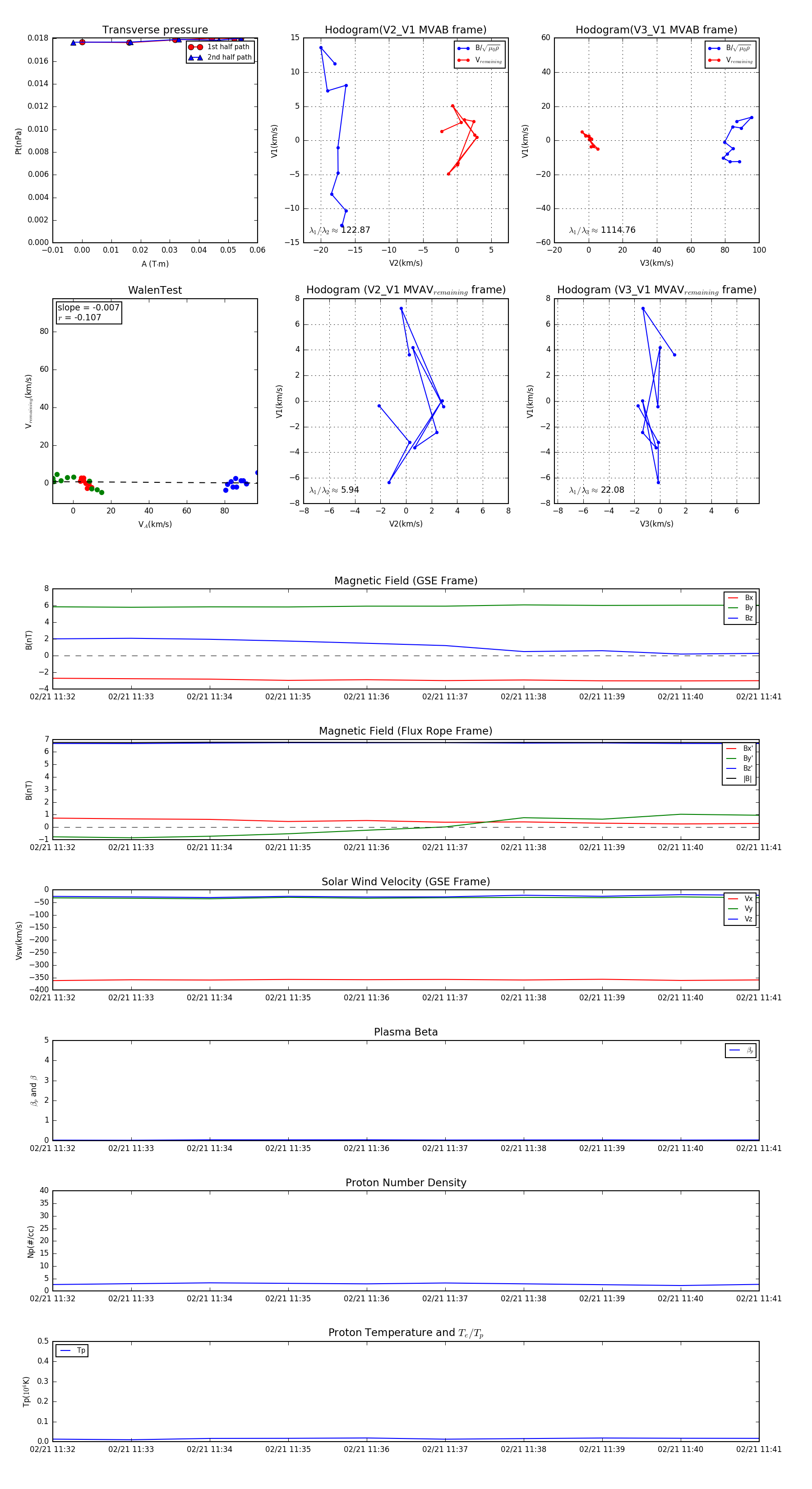
Flux Rope in 2010

Flux Rope Event 2010-02-21 11:32 ~ 2010-02-21 11:41 (10 minutes)


plot