HOME   LIST
‹–   –›

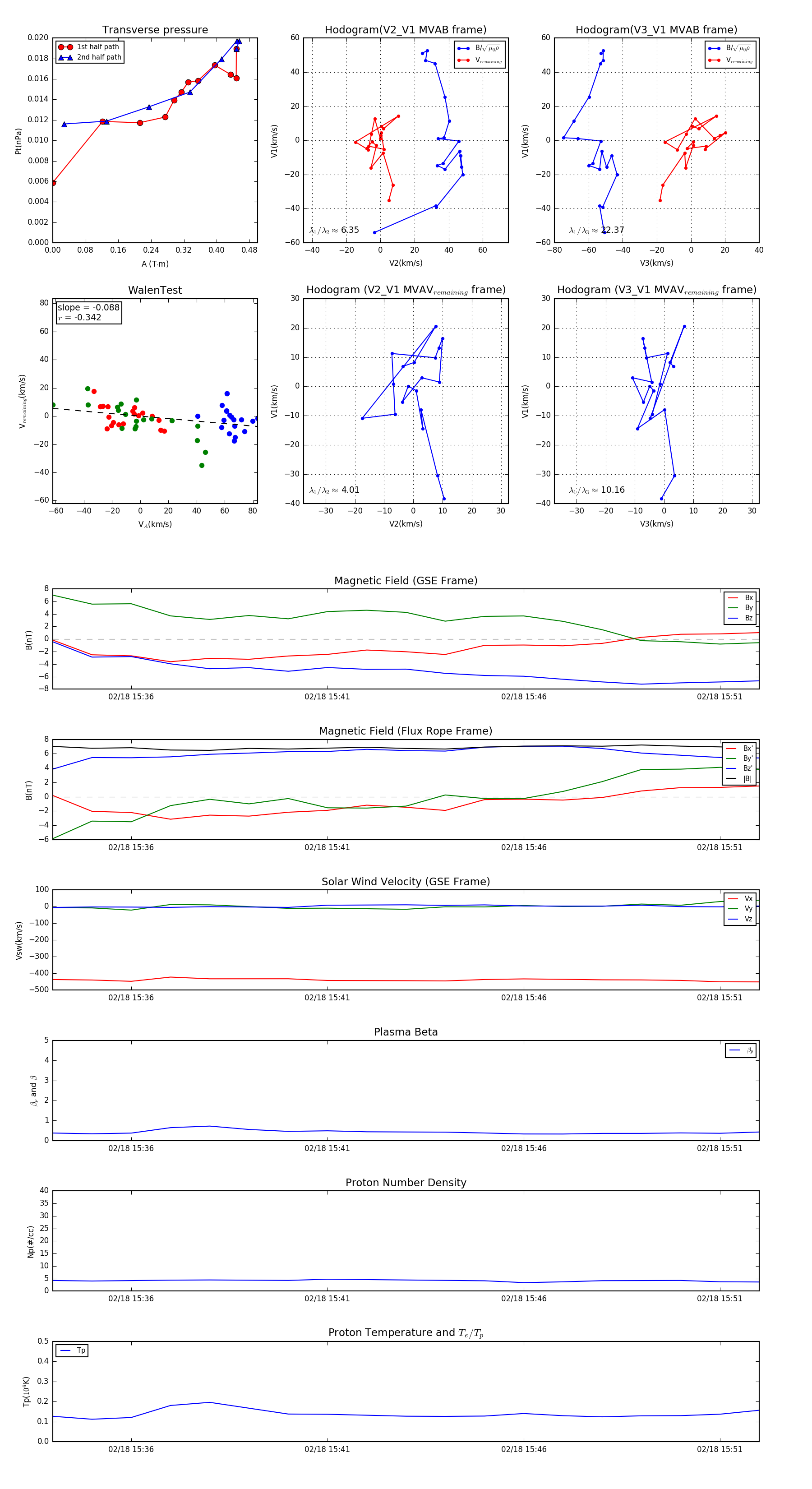
Flux Rope in 2010

Flux Rope Event 2010-02-18 15:34 ~ 2010-02-18 15:52 (19 minutes)


plot