HOME   LIST
‹–   –›

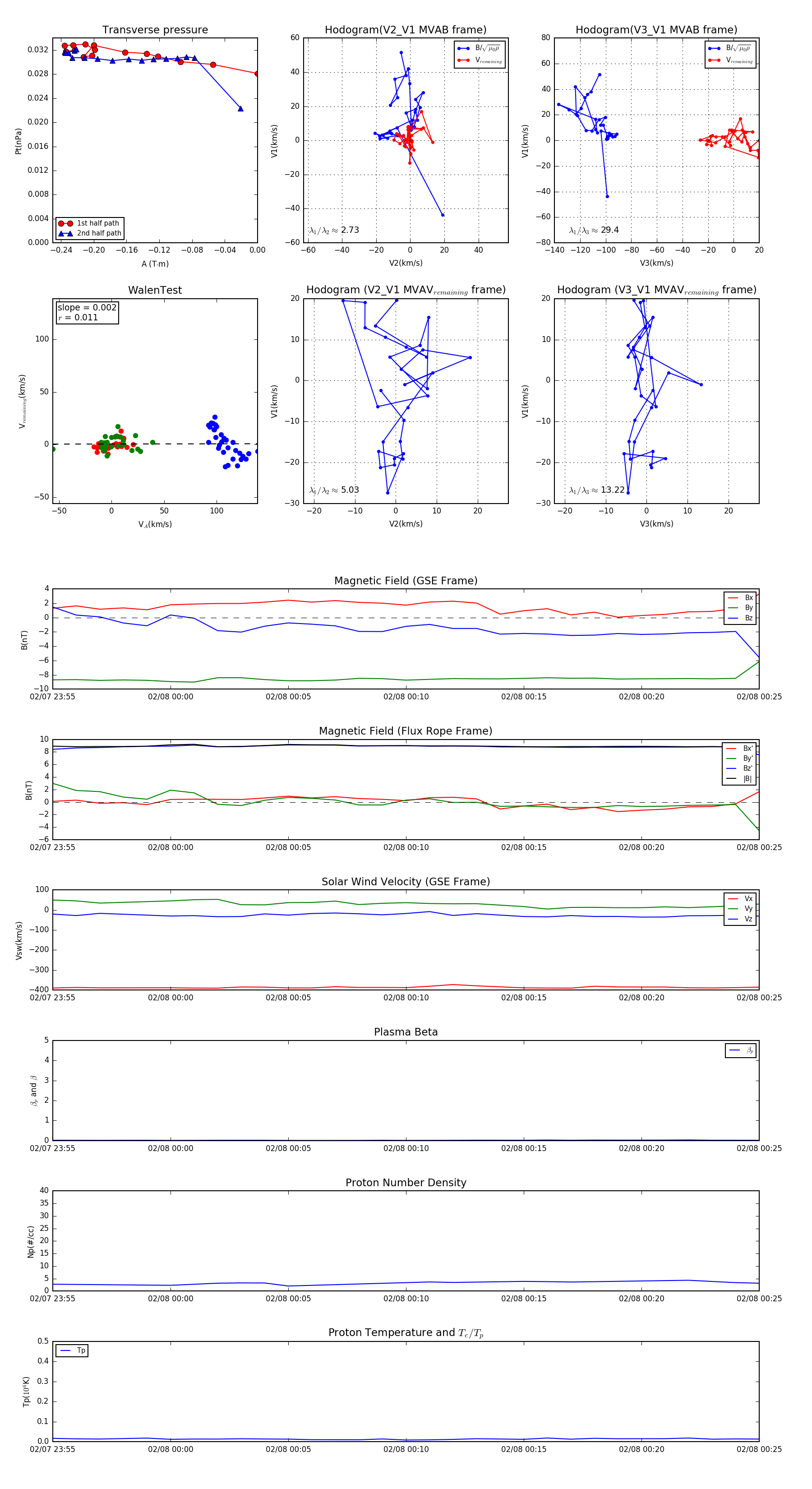
Flux Rope in 2010

Flux Rope Event 2010-02-07 23:55 ~ 2010-02-08 00:25 (31 minutes)


plot