HOME   LIST
‹–   –›

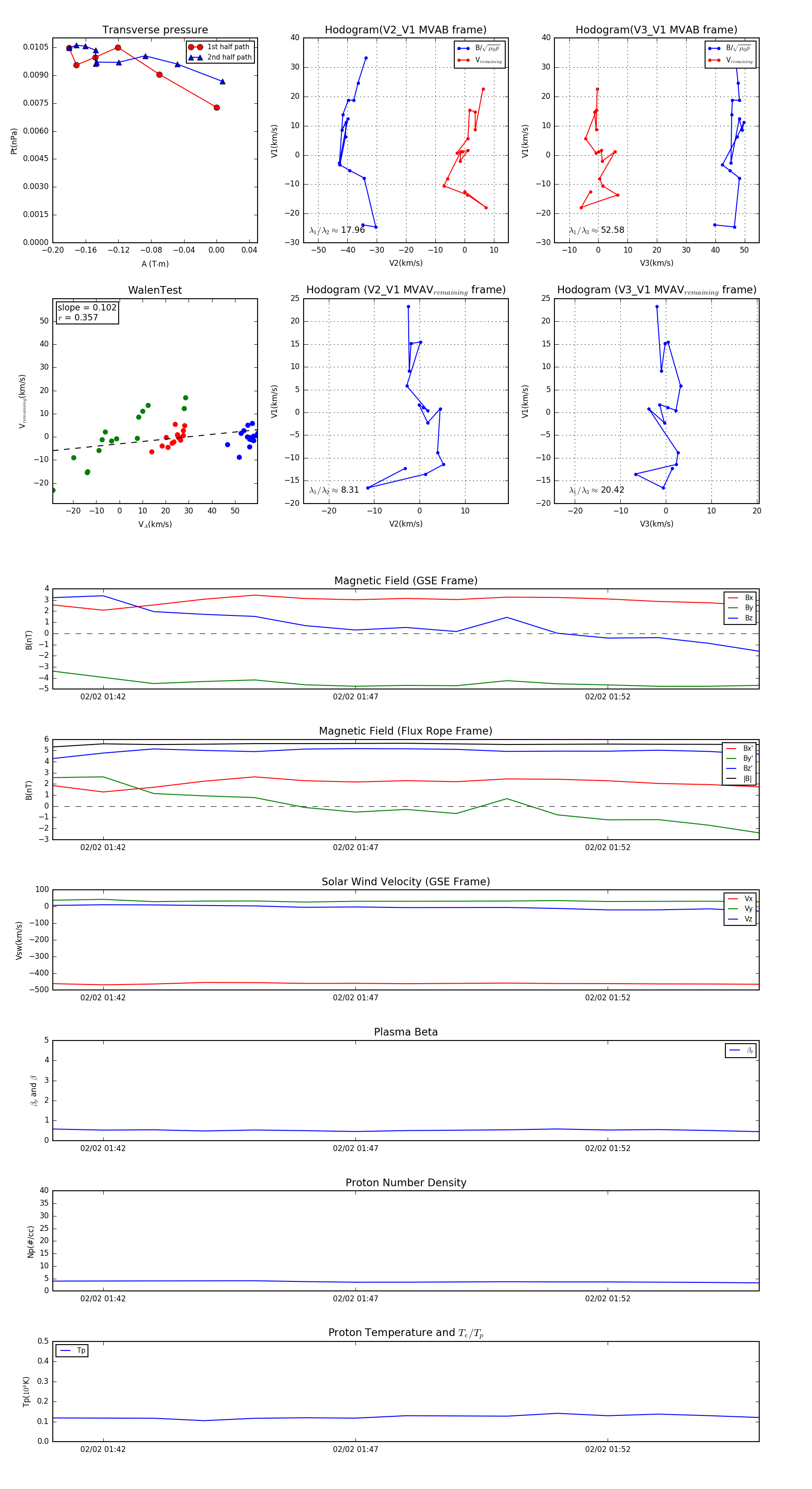
Flux Rope in 2010

Flux Rope Event 2010-02-02 01:41 ~ 2010-02-02 01:55 (15 minutes)


plot