HOME   LIST
‹–   –›

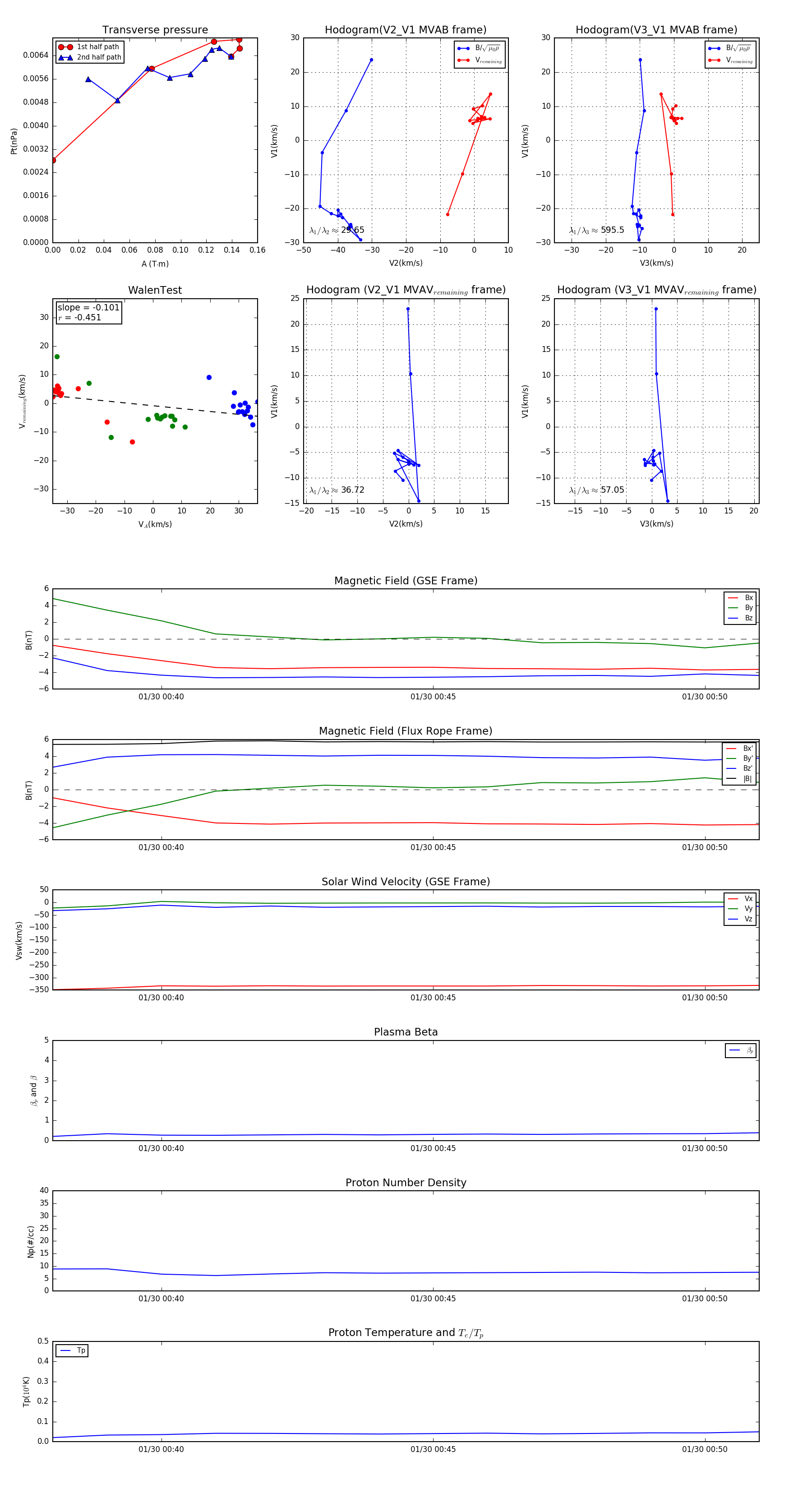
Flux Rope in 2010

Flux Rope Event 2010-01-30 00:38 ~ 2010-01-30 00:51 (14 minutes)


plot