HOME   LIST
‹–   –›

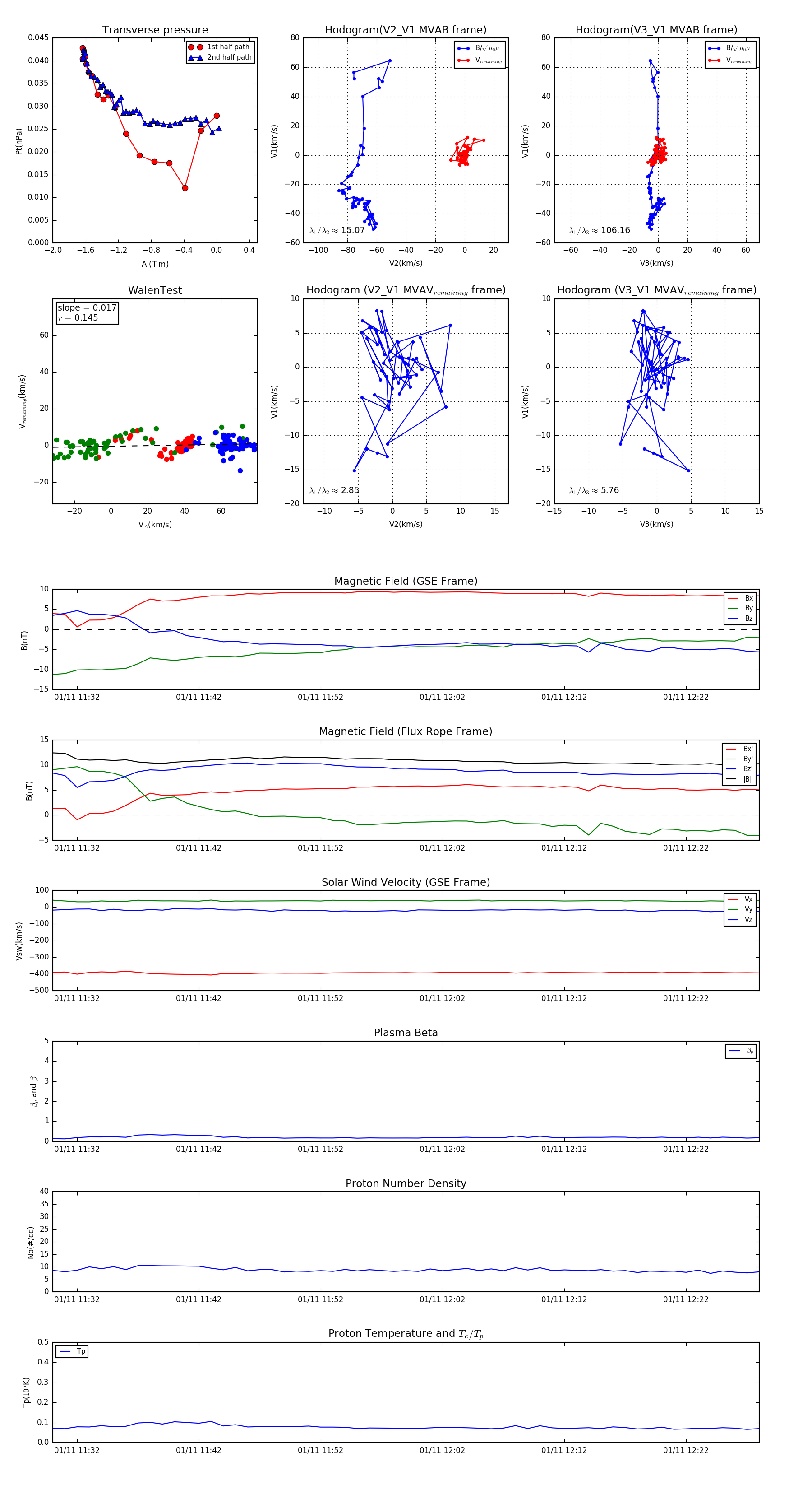
Flux Rope in 2010

Flux Rope Event 2010-01-11 11:30 ~ 2010-01-11 12:28 (59 minutes)


plot