HOME   LIST
‹–   –›

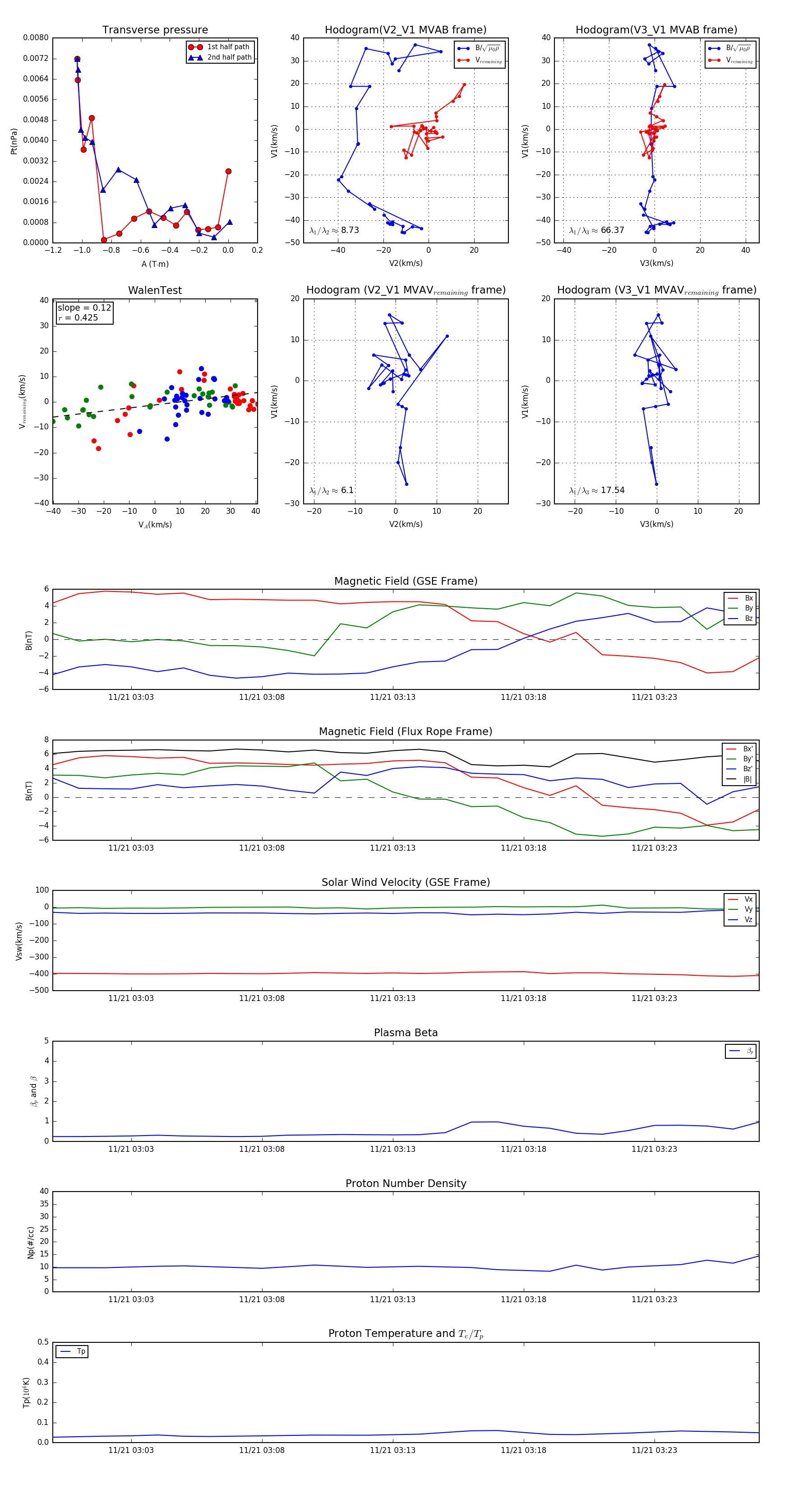
Flux Rope in 2009

Flux Rope Event 2009-11-21 03:00 ~ 2009-11-21 03:27 (28 minutes)


plot