HOME   LIST
‹–   –›

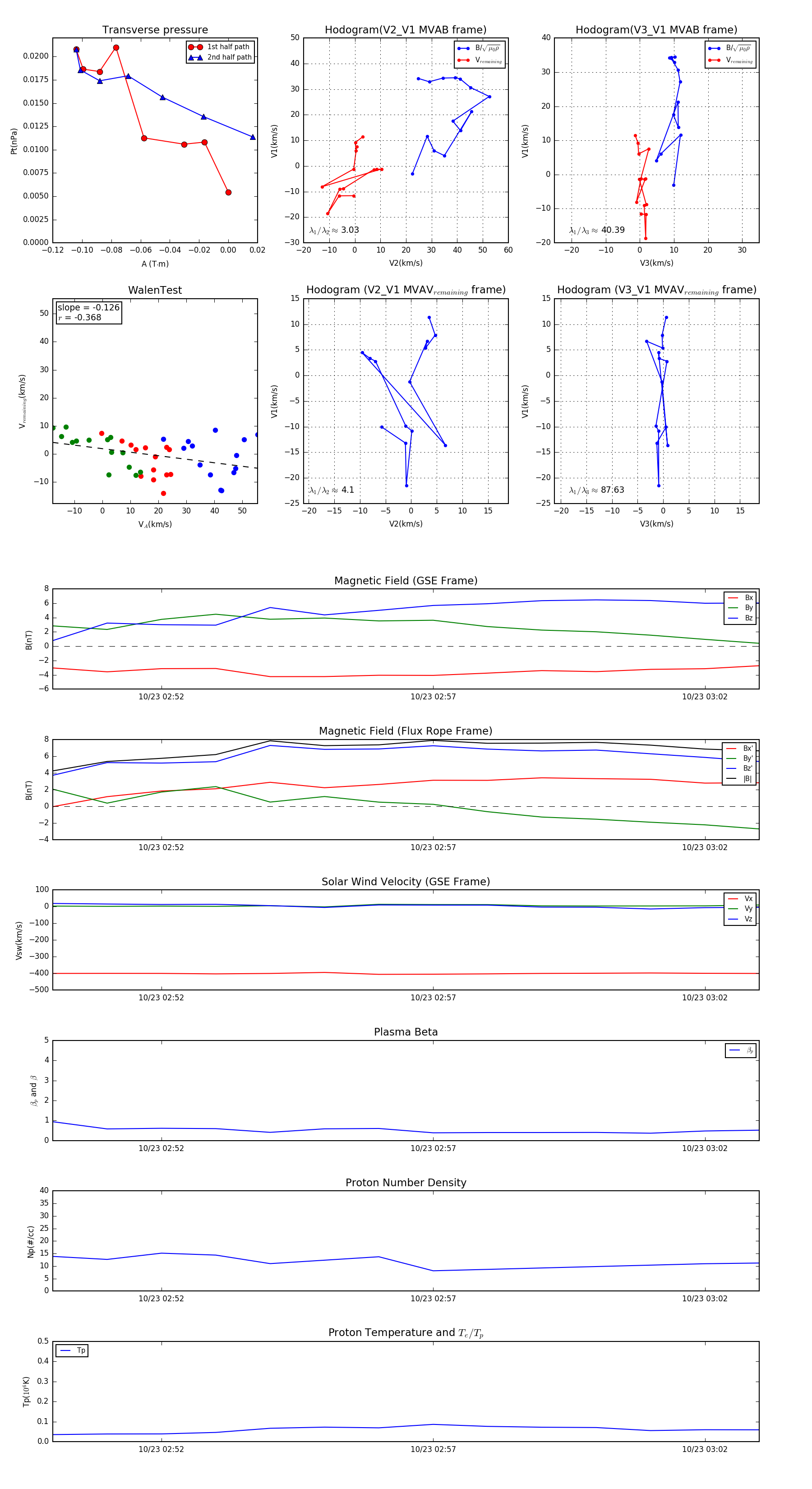
Flux Rope in 2009

Flux Rope Event 2009-10-23 02:50 ~ 2009-10-23 03:03 (14 minutes)


plot