HOME   LIST
‹–   –›

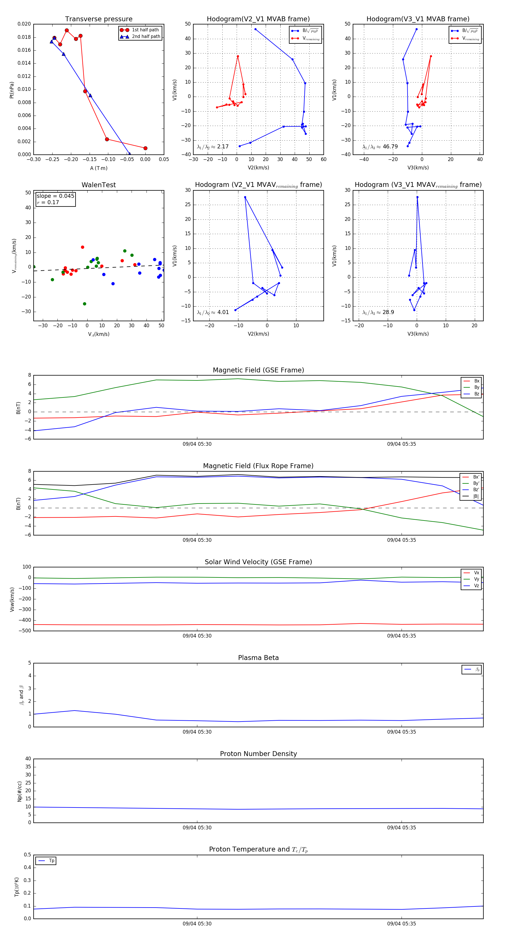
Flux Rope in 2009

Flux Rope Event 2009-09-04 05:26 ~ 2009-09-04 05:37 (12 minutes)


plot