HOME   LIST
‹–   –›

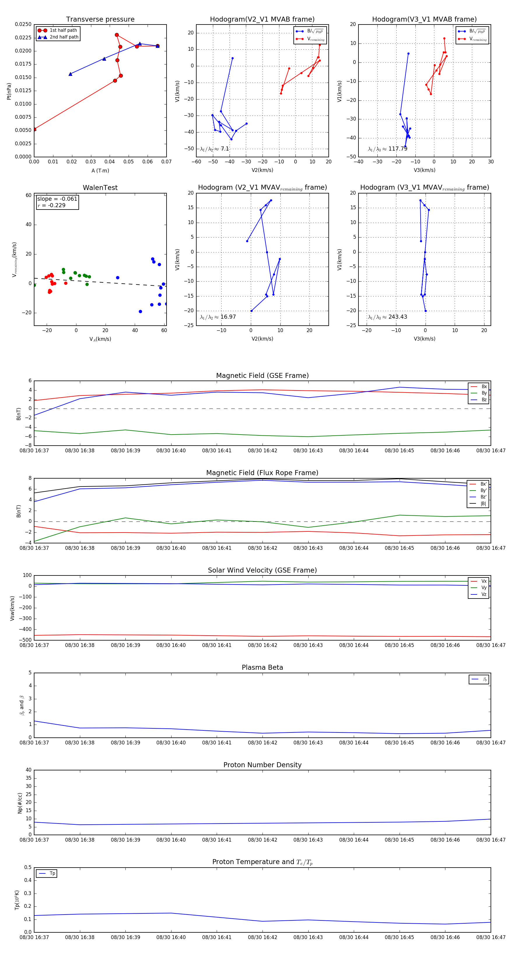
Flux Rope in 2009

Flux Rope Event 2009-08-30 16:37 ~ 2009-08-30 16:47 (11 minutes)


plot