HOME   LIST
‹–   –›

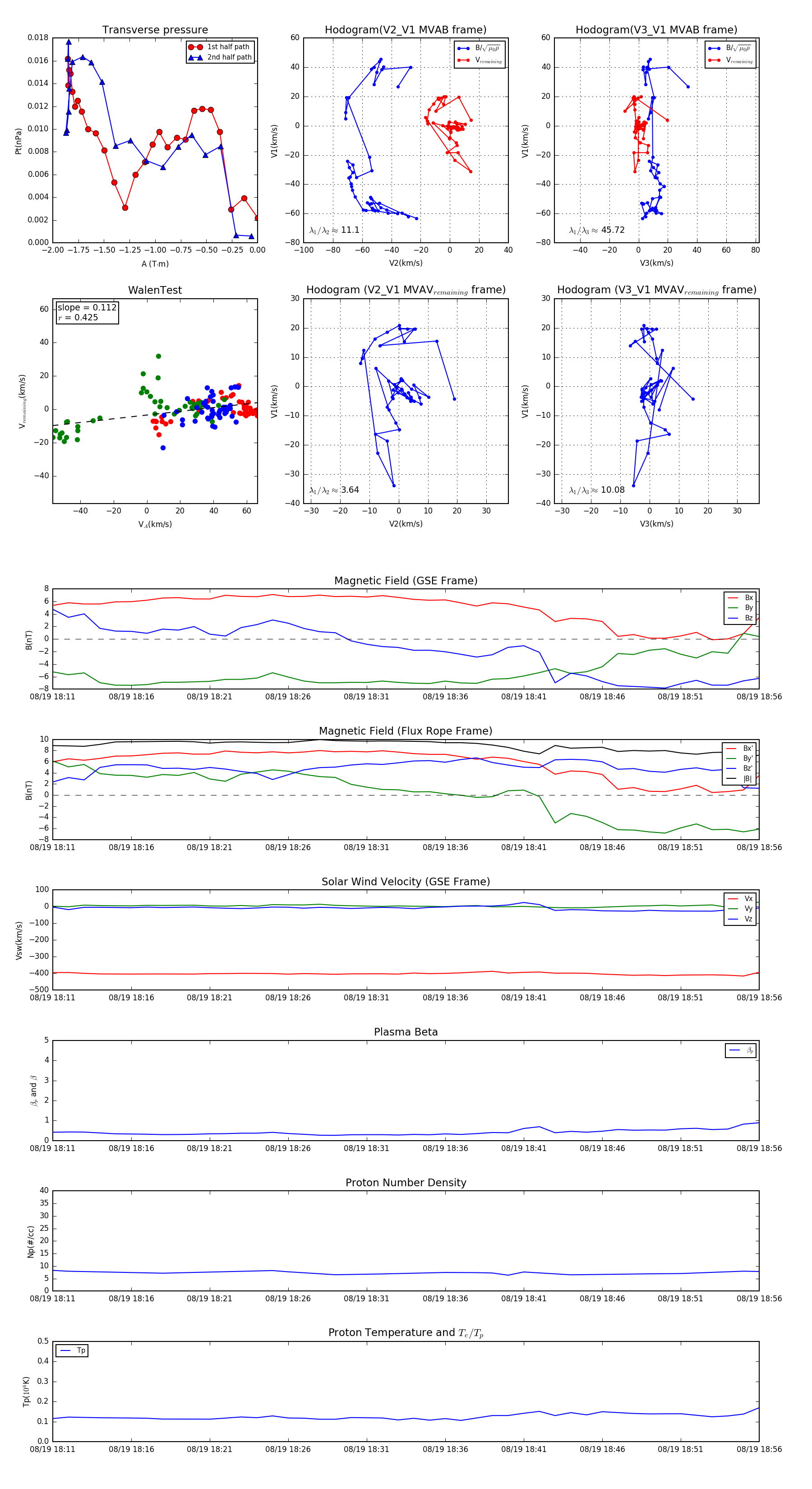
Flux Rope in 2009

Flux Rope Event 2009-08-19 18:11 ~ 2009-08-19 18:56 (46 minutes)


plot