HOME   LIST
‹–   –›

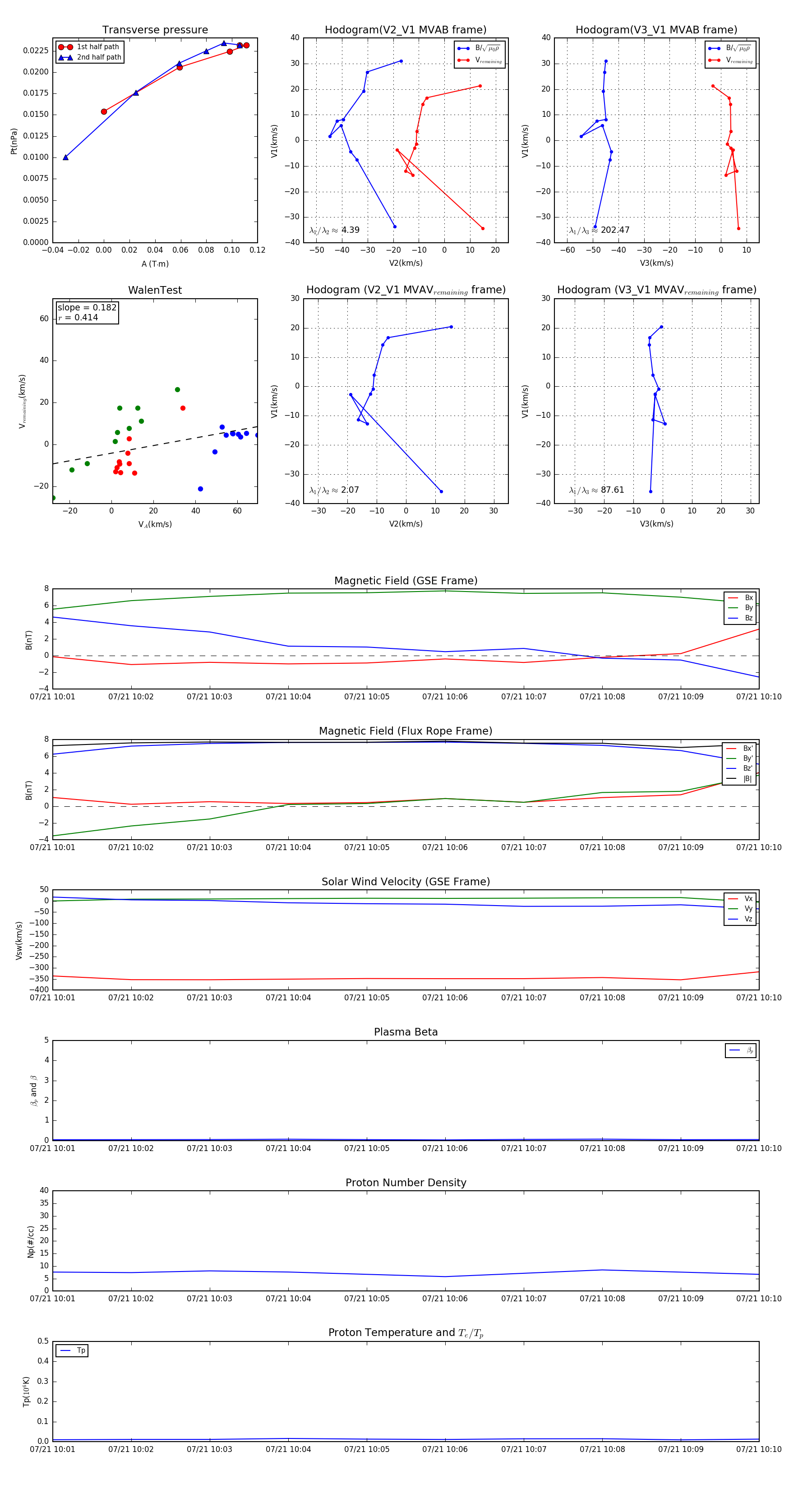
Flux Rope in 2009

Flux Rope Event 2009-07-21 10:01 ~ 2009-07-21 10:10 (10 minutes)


plot