HOME   LIST
‹–   –›

Flux Rope in 2009

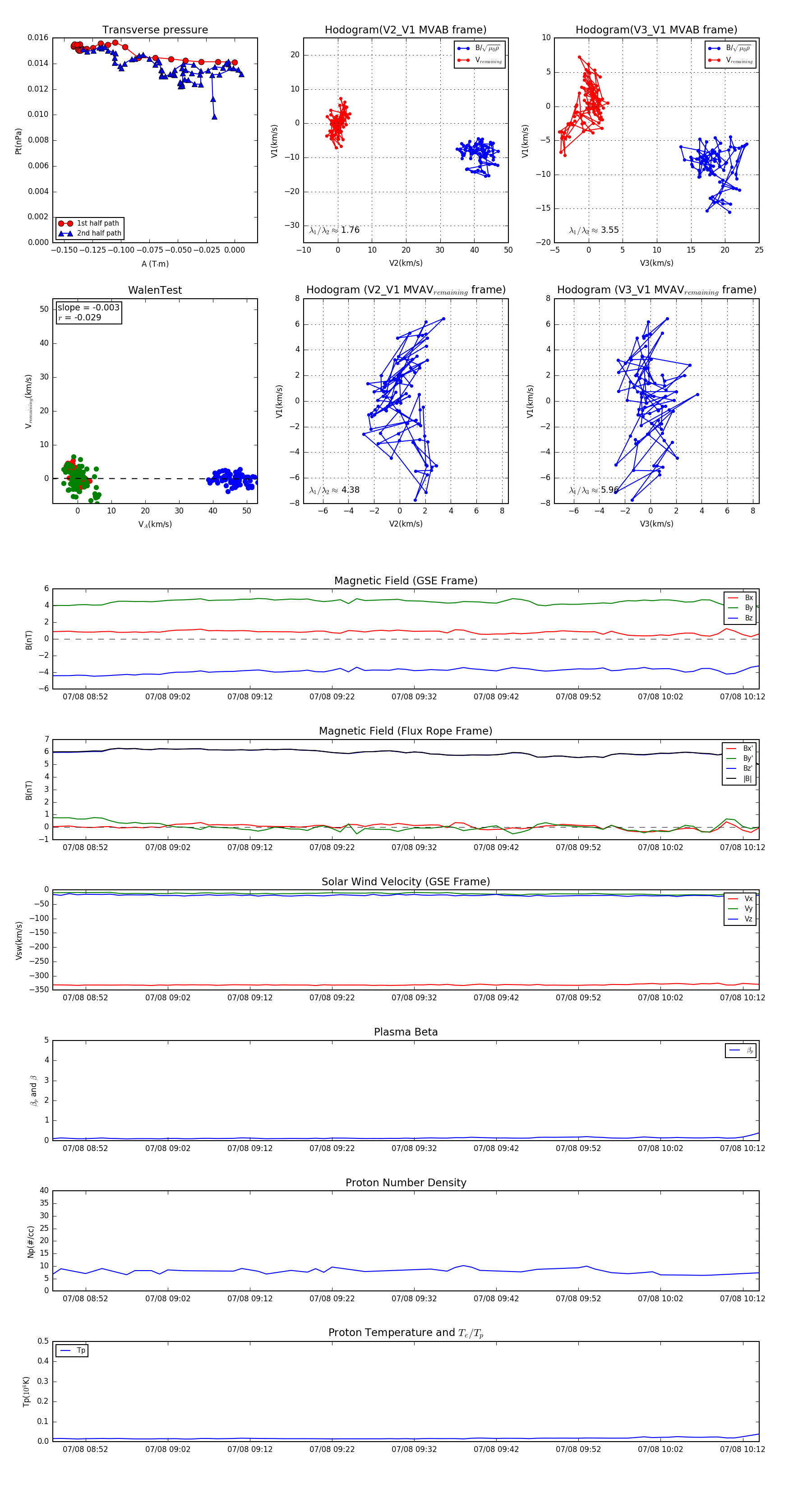
Flux Rope Event 2009-07-08 08:48 ~ 2009-07-08 10:14 (87 minutes)


plot